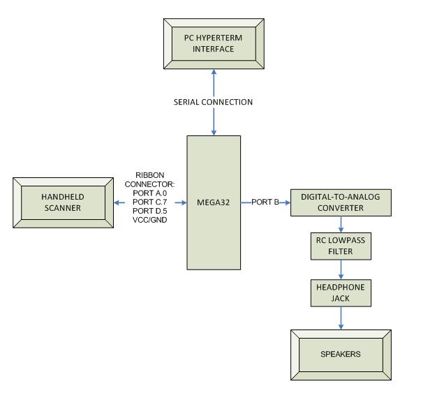
Muzyczna różdżka to urządzenie, które potrafi czytać papierowy zapis nutowy i w czasie rzeczywistym odgrywać odczytane dźwięki. W projekcie użyty został liniowy czujnik obrazu TSL1402R zamontowany na końcówce poręcznego uchwytu. Zeskanowy obraz przetwarzany jest przez specjalne algorytmy służące do zidentyfikowania położenia nuty na pięciolini. Niestety prezentowane urządzenie obarczone jest dużymi ograniczeniami. Obecna wersja algorytmu umożliwia odczyt tylko pojedynczych ćwierćnut, bez krzyżyków i bemoli. Wszelkie dodatkowe znaki traktowane są jako błąd. Udoskonalony projekt mógłby być przydatny np. dla młodych amatorów śpiewu do rozczytywania utworów bez znajomości zapisu nutowego.
Źródło: http://courses.cit.cornell.edu/ee476/FinalProjects/s2008/tjc42_nah35/tjc42_nah35/index.html
Fajne? Ranking DIY