Właśnie na czymś takim mi zależy. Układ potrzebuje do pracy dyplomowej, która później będzie wykorzystywana na pracowni do ćwiczeń dla młodszych klas. Zniekształcenia mi absolutnie nie przeszkadzają bo będzie co mierzyć

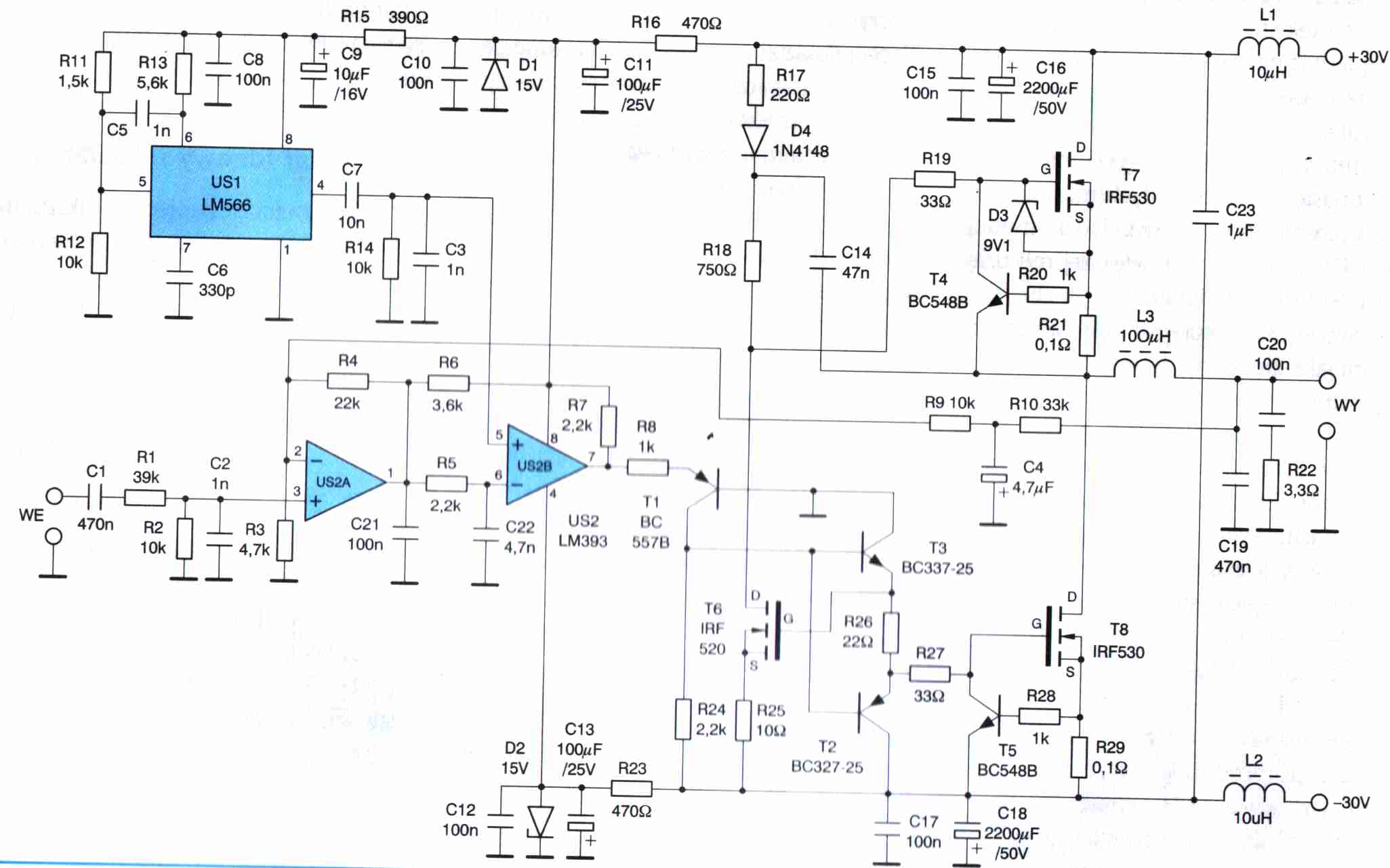
Byłbym naprawdę wdzięczny, gdybyś mi przysłał schemat takiego dyskretnego wzmacniacza klasy D, bo utknąłem na stopniu sterującym tranzystorami MOSFET. Wzmacniacz nie musi być dużej mocy, 2W by w zupełności wystarczyły. Dla porównania w modelu będzie też scalony wzmacniacz D, najprawdopodobniej na TDA7480 ale jak na razie nie mogę zdobyć tego scalaka, może ktoś zna jakiś inny scalony wzmacniacz D mono 2-10W (w miarę tani).