logo elektroda
logo elektroda
X
logo elektroda
REKLAMA
REKLAMA
Adblock/uBlockOrigin/AdGuard mogą powodować znikanie niektórych postów z powodu nowej reguły.

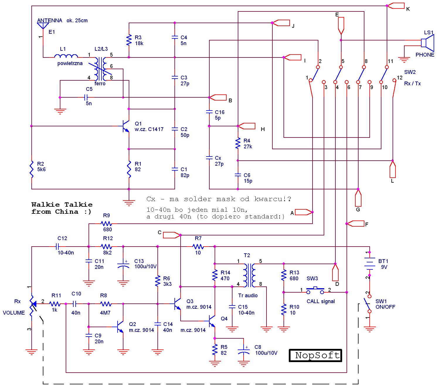
pilnie potrzebuje schematu walkie talkie

bolek1997 04 Lut 2009 15:57 1659 1
REKLAMA
  • #1 6101704
    bolek1997
    Poziom 11  
    Szukam schematu prostej walkie talkie wraz z dokładnym opisem
    odpowiedzi typu "kup sobie w markecie za grosze" mnie nie ucieszą.
    Lub opis to tego schematu.
    pilnie potrzebuje schematu walkie talkie
  • REKLAMA
  • #2 6105311
    Inkwizycja
    Poziom 29  
    Witam.
    Na jakieś 90% opis tego układu (albo bardzo podobnego) znajduje się w książce: „Konstrukcje krótkofalarskie dla zaawansowanych”
REKLAMA