$regfile = "m162def.dat"
$crystal = 8000000
Config Portd.1 = Output
$lib "glcdKS108.lbx"
Config Graphlcd = 128 * 64sed , Dataport = Portc , Controlport = Porta , Ce = 7 , Ce2 = 6 , Cd = 3 , Rd = 4 , Reset = 5 , Enable = 2
Cls
Showpic 0 , 0 , Plaatje2
Do
Set Portd.1
Wait 1
Reset Portd.1
Wait 1
Loop
Plaatje2:
$bgf "fo.bgf"
Dioda (na PD.1) dziala ok..
Problem z wyswietlaczem, kiedy zewre pin RESET z masą, pojawia sie obrazek i znika za chwile...
Wew oscylator 8mhz, dzielnik przez 16 wylaczony, jtag wylaczony, co moze byc przyczyna? (nie wiem czy jasno napisałem, ale prosze pytać odpowiem)
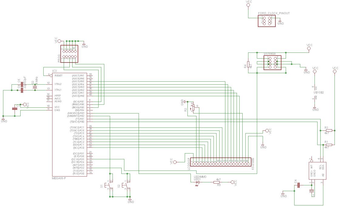
schemat w załaczniku
EDIT:
dalem zewnetrzny oscylator 16mhz, i po wlaczeniu dioda dalej miga, a wyswietlacz pusty jednak po zwarciu przez kondensator 100nF do masy zaczyna wyswietlac (resetuje sie układ i poprawnie i stabilnie wyświetla grafike i tekst). jednak po podłaczeniu na stałe kondesatora to samo trzeba go w trakcie pracy układu zewrzec z masa i działa. elektronik ze mnie kiepski moze za mała pojemność kondensatora?
Proszę używać przycisku "Zmień"
[zumek]
