Witam!
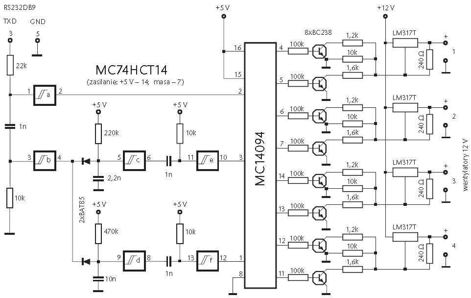
Znalazlem artykul w chipie z 2003 roku o płynnej regulacji obrotami wentylatorow w kompie i postanowiłem go wykonać.
Niestety nie znalazłem tych samych scalaków użytych w projekcie,
użyłem zamienników (chyba nie wpływaja na całość układu?).
Link do artykulu CHIP Ujarzmić wiatraki:
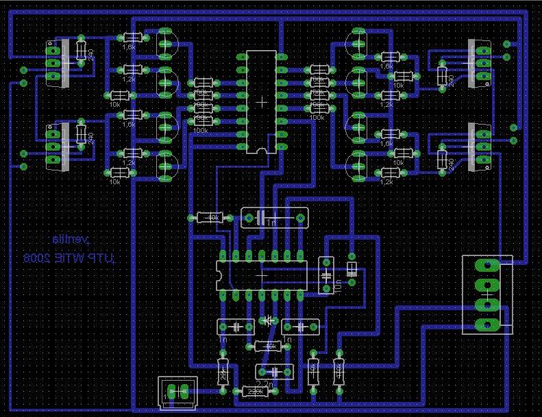
Rozrysowałem wszystko w eagle, zamówiłem płytke, zlutowałem układ ale niestety nie chce działać wg zamiarów
Na samym początku złe podłączyłem molexa z zasilaniem od kompa i na wejście zamiast 5V poleciało 12V.
Zorientowałem się dopiero gdy wiatraczki miernie chodziły, nie dało się nimi sterować programowo no i poczułem dziwny zapach
pomyślałem ze spalił się jakiś scalak ;/ po wymianie i przelutowaniu molexa nadal nie daje się sterować programowo przez aReSa ;/
Proszę o pomoc. Co może być nie tak?
Stabilizatory napięcia LM317T
Scalaki to odpowiedniki użytych w tym artykule: http://forum.purepc.pl/index.php?act=attach&type=post&id=5356
MC74HCT14
MC14049 - CD4049
Podobno roznia sie tylko firma ;>
//przepraszam za dubla - chciałem odświeżyc temat.
Znalazlem artykul w chipie z 2003 roku o płynnej regulacji obrotami wentylatorow w kompie i postanowiłem go wykonać.
Niestety nie znalazłem tych samych scalaków użytych w projekcie,
użyłem zamienników (chyba nie wpływaja na całość układu?).
Link do artykulu CHIP Ujarzmić wiatraki:
Cytat:http://justi.ovh.org/index.pdf
Rozrysowałem wszystko w eagle, zamówiłem płytke, zlutowałem układ ale niestety nie chce działać wg zamiarów
Na samym początku złe podłączyłem molexa z zasilaniem od kompa i na wejście zamiast 5V poleciało 12V.
Zorientowałem się dopiero gdy wiatraczki miernie chodziły, nie dało się nimi sterować programowo no i poczułem dziwny zapach
pomyślałem ze spalił się jakiś scalak ;/ po wymianie i przelutowaniu molexa nadal nie daje się sterować programowo przez aReSa ;/
Proszę o pomoc. Co może być nie tak?
Stabilizatory napięcia LM317T
Scalaki to odpowiedniki użytych w tym artykule: http://forum.purepc.pl/index.php?act=attach&type=post&id=5356
MC74HCT14
MC14049 - CD4049
Podobno roznia sie tylko firma ;>
//przepraszam za dubla - chciałem odświeżyc temat.
