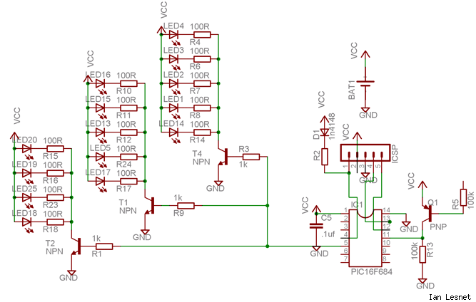
Walentynki już za kilka dni. To już ostatnia chwila, żeby zmajstrować coś ładnego dla ukochanej osoby. Oto pomysł Iana Lesneta - walentynkowa kartka z pulsującymi diodami aktywowanymi dotykiem. Budowa kartki jest banalnie prosta. Wszystkie diody sterowane są jednym pinem procesora z użyciem PWM, a aktywacja za pomocą dotyku zrealizowana jest na tranzystorze pnp. Dotknięcie odpowiedniego pola na kartce powoduje wysterowanie diod przez mikrokontroler na kilka sekund, a następnie przejście w stan uśpienia. Układ zasilany jest z baterii 3V. Wszystkie schematy i wzory PCB dostępne na stronie autora.
Źródło: http://www.diylife.com/2008/02/11/build-a-tou...ctivated-pulsating-led-heart-valentines-card/
Fajne? Ranking DIY
