logo elektroda
logo elektroda
X
logo elektroda
REKLAMA
REKLAMA
Adblock/uBlockOrigin/AdGuard mogą powodować znikanie niektórych postów z powodu nowej reguły.

ATMEGA8, czytnik kard CHIPOWYCH

krzysztof_swist 11 Lut 2009 11:50 4748 6
REKLAMA
  • #1 6133671
    krzysztof_swist
    Poziom 10  
    Witam!

    Potrzebuję wykonać czytnik kard CHIPOWYCH typu PHOENIX na mikrokontrolerze AVR. Znalazłem stronę http://www2.chip.pl/arts/archiwum/n/printversion/printversion_115284.html na której jest ładnie opisane jak wykorzystać wbudowany w płycie głównej taki czytnik.

    Niestety ja muszę go zrobić sam. Poniżej znalazłem obrazek styku takiej karty:
    ATMEGA8, czytnik kard CHIPOWYCH
    Czy ktoś z Państwa robił kiedykolwiek coś takiego? Może ma jakieś informacje jakie sygnały trzeba podać do karty? Mile widziany link do lektury.

    Generalnie to postanowiłem zrobić to w sposób następujący:
    - ATMEGA przez układ MAX232 do komputer po RS232
    - z portu ATMEGI podlaczyc nóżki pod te piny z obrazka

    Pytanie do Państwa co wrzucić do środka ATMEGI? RS232'a łatwo skonfigurować. Gorzej z tym co ma być wysłane do karty aby ją odczytać.

    Pozdrawiam!
  • REKLAMA
  • #2 6133767
    mirekk36
    Poziom 42  
    Witam,

    informacji w necie n/t zapisu/odczytu tego typu kart jest mnóstwo - wystarczy zagoglać i to leciutko a nie żeby zaraz jakiś harcore

    .... jeśli chodzi o lekturę, to gdybyś miał pod ręką np książkę:

    "Mikrokontrolery AVR ATtiny w praktyce" wydawnictwa BTC autorstwa Rafała Baranowskiego - to zobaczyłbyś dokładny opis z przykładowym układem - co i jak
  • REKLAMA
  • #3 6134406
    krzysztof_swist
    Poziom 10  
    A można by prosić o pdf tej książki, albo chociaż skany tego rozdziału bo jestem biednym studentem dla którego wydatek 70zł stanowi dość duży problem?:) Ogólnie zapomniałem dodać, że wolałbym język C od Assemblera - a w tej książce z tego co zauważyłem w opisie to w assemblerze piszą.
  • REKLAMA
  • #4 6137370
    mirekk36
    Poziom 42  
    krzysztof_swist napisał:
    Mile widziany link do lektury ....


    krzysztof_swist napisał:
    A można by prosić o pdf tej książki,


    krzysztof_swist napisał:
    ... wolałbym język C od Assemblera - a w tej książce z tego co zauważyłem w opisie to w assemblerze piszą.


    a może jeszcze gwiazdkę z nieba ? hmmm - i może wykonanie za ciebie tego układu bo to na jakieś zaliczenie?

    toż nie chodzi o to, że w tej książce znajdziesz gotowca ale poczytasz i zobaczysz jak "gadać" z taką kartą chipową - a program w C to już chyba sam napiszesz prawda?
  • #5 6139323
    krzysztof_swist
    Poziom 10  
    Po prostu nie mogę znaleźć tej książki więc prosiłem o link do niej w wersji elektronicznej:) o ile takowy istnieje:)

    Dodano po 2 [godziny] 7 [minuty]:

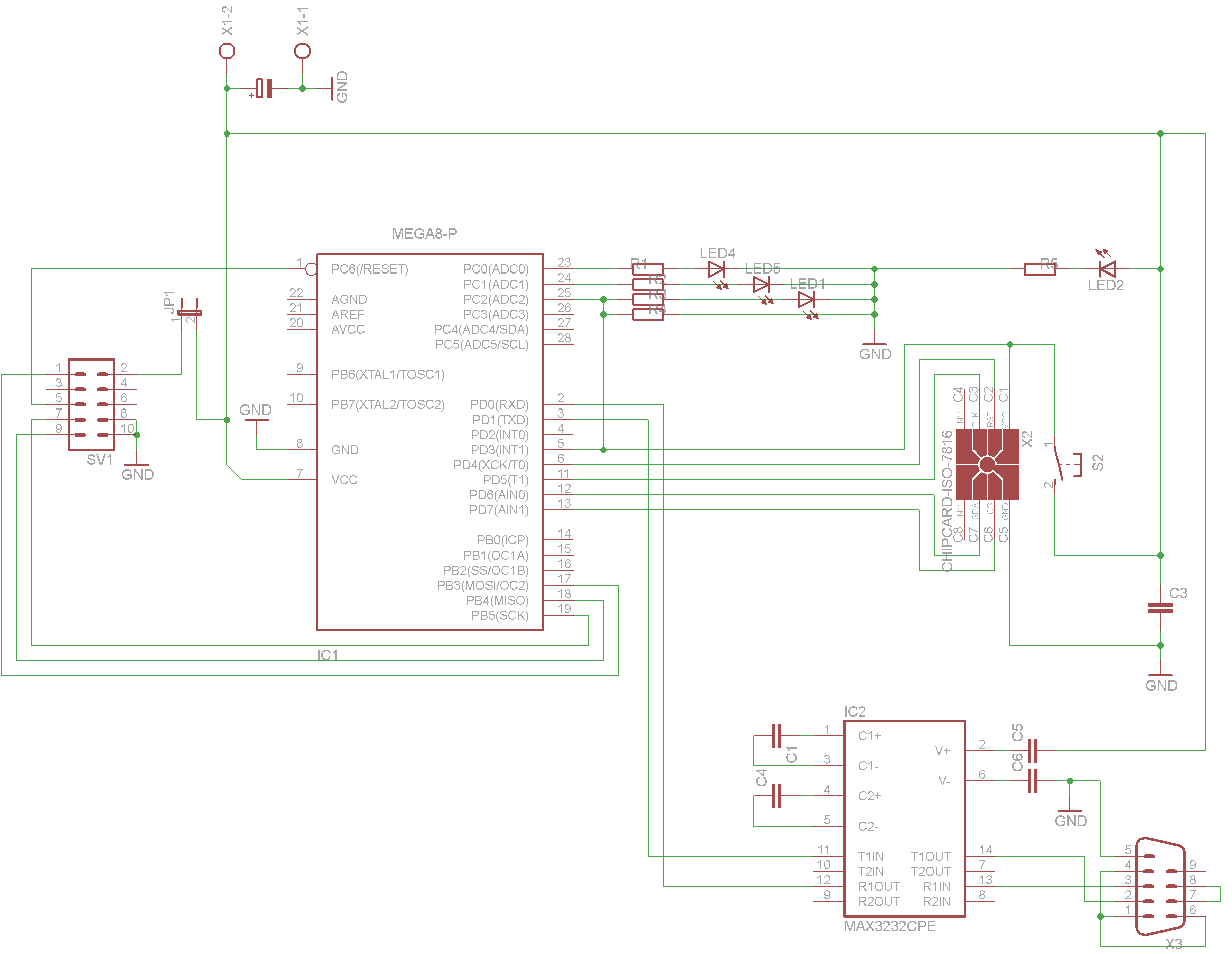
    Szukam i szukam na elektrodzie, googlach i nie mogę znaleźć informacji co po kolei muszę podać do kart sim aby ją odczytać. Może ktoś z państwa ma o tym informacje? Planuje podłączyć to w ten sposób:

    ATMEGA8, czytnik kard CHIPOWYCH

    i poprzez RS232 wysyłać i odczytywać na kartę informację. Nie mam pojęcia czy to będzie działać, a największy problem w tym, że nie mogę znaleźć informacji o tym jak działa karta SIM.

    Serdecznie pozdrawiam!
  • REKLAMA
  • #7 6142197
    krzysztof_swist
    Poziom 10  
    Niestety ale są tam tylko gotowe programy bez informacji dotyczących tego jak działa karta SIM i sygnałów jakie trzeba jej podać aby ruszyła.

    Ktoś mi podpowiedział, że karta SIM jest zgodna ze standardem ISO7816. Udało mi się znaleźć pdf ale po angielsku i średniej jakości. Może ktoś coś z niego potrafi wyczytać?:) na stronie 6 tego pdf w punkcie 2.3.3 jest chyba napisane:

    The dialogue between the interface device and the the card shall be
    conducted through the consecutive operations:
    - connection and activation of the contacts by the interface device.
    - reset of the card.
    - answer to reset by the card.
    - subsequent information exchange between the card and the interface
    device.
    - desactivation of the contacts by the interface device.

    Wydaje mi się, że należałoby to przetłumaczyć:

    Komunikacja miedzy urządzeniem, a kartą powinna być wykonana następująco:
    -podłączenie i aktywowanie kontaktów? przez interfejs
    - reset karty
    -odpowiedz na reset przez karte
    -późniejsze informacje wymieniane pomiedzy kartą, a interfejsem
    -dezaktywowanie kontaktów? przez interfejs urządzenia

    Czy dobrze to przetłumaczyłem?:) i czy w ogóle to jest ogólny schemat jak uruchomić kartę?:)
REKLAMA