przeglądam różne fora gdyż mam zamiar zabrać się do w miarę porządnych kolumn wolno stojących. mam 4 sztuki czeskich 226-07-8, czy można takie kolumny wykrzesać z nich?
amlituner pod jakim by to grało to Yamaha RX-V392RDS
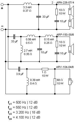
znalazłem kilka gotowych projektów i mam problem z dostosowaniem skrzyni dla arn'ków...
najczęściej jest to br 60l, tylko jakie strojenie do tego?
konstrukcja prawdopodobnie 3-way....
i czy do wygłuszenia można zastosować takie gąbkę żółtą-meblową grubości 2cm?? mam jej sporo....
kolumny głównie do muzyki, czasem film, wszystko podpięte pod kompa oraz dvd (dvd jeśli film)...
amlituner pod jakim by to grało to Yamaha RX-V392RDS
znalazłem kilka gotowych projektów i mam problem z dostosowaniem skrzyni dla arn'ków...
najczęściej jest to br 60l, tylko jakie strojenie do tego?
konstrukcja prawdopodobnie 3-way....
i czy do wygłuszenia można zastosować takie gąbkę żółtą-meblową grubości 2cm?? mam jej sporo....
kolumny głównie do muzyki, czasem film, wszystko podpięte pod kompa oraz dvd (dvd jeśli film)...
