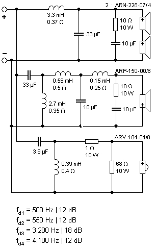
Jakby grał z jednym ARN226/7 to tak. Jeden ARN 226 ma efektywność 86 dB-87dB, a ARP 150 ma 90dB-91dB.
W takim przypadku to tak. Aby wyrównać ch-ki należy stłumić ARP150 w stosunku do ARN227 o około 3-4 dB.
Ale,-ale,-ale,- tu zauważ będą w torze niskotonowym grać dwa ARN-y 226, których wspólna efektywność jako przetwornika o impedancji 8Ω jest na poziomie 89dB-90dB.
Więc mamy 2×ARN 226/7 w szereg o efektywności około 90 dB z cewką rdzeniową o małej dodatkowo wnoszącej w obwód rezystancji, która powinna być wykonana z drutu minimum 1,2 mm², aby ta znamionowa efektywność (90dB) nam sie nie zmieniła,
i mamy jednego ARP150 też o efektywności około 90dB-91dB, którego jeszcze szeregowych cewek oporność (około 0,75Ω ) delikatnie tłumi.
Także w tej konfiguracji iz tą zwrotnicą będzie dobrze.
Ja jak miałem te kolumny to zamiast ARP150, miałem szerokopasmowego ARX150, który jest mniej efektywny (około 87-88 dB). Średnica była też ładna ale nieco schowana z tyłu. No i trzeba mi było do niego robić oddzielną komorę - odgrodę o pojemności 1,5 dm³, a ARP już ma swoją na wyposażeniu.
Cytat: Sory że cie tak mecze
Jak ktoś się z zauważalnym zainteresowaniem mądrze dopytuje,- to aż miło pomagać i odpowiadać. Nie męczysz mnie
