logo elektroda
logo elektroda
X
logo elektroda
Adblock/uBlockOrigin/AdGuard mogą powodować znikanie niektórych postów z powodu nowej reguły.

Atmega32 TQFP kondensatory

ssaku 28 Lut 2009 10:00 3177 14
  • #1 6215616
    ssaku
    Poziom 11  
    Witam, jestem na etapie projektowania płytki pcb opartej na atmedze32 w obudowie TQFP44 która posiada po 3 wyprowadzenia na GND i na VCC czy wystarczy umieścić kondensator 100nF pomiędzy jedna parę GND VCC jak się w tym wypadku powinno postąpić ?? Pod atmega jest masa na górnej warstwie
    Dzięki za każdą pomoc
    Atmega32 TQFP kondensatory
  • #2 6215698
    djbpm
    Poziom 23  
    Witam.
    Akurat z rozmieszczeniem kondensatorów nie mam doświadczenia, ale miałem problemy ze stabilnością tych układów, a wynikały one ze zbyt długiego obwodu kwarcu. Tutaj wg mnie także jest za długa ta ścieżka, zwłaszcza ta idąca od kondensatorów kwarca do masy układu.
    Zobacz tutaj na stronę 13 jak kwarc powinien być podłączony:
    http://www.atmel.com/dyn/resources/prod_documents/doc2521.pdf
    a najlepiej, jeśli to możliwe, użyj wewnętrznego oscylatora rc.
  • #3 6215741
    ssaku
    Poziom 11  
    tylko ze jak 'dojadę' kwarcem do samej płytki to ciężko będzie skorzystać z reszty wyprowadzeń. Niestety wewnętrzny oscylator jest nie wystarczający
  • #4 6215795
    marekos
    Poziom 16  
    To może trzeba pomyśleć o 4 warstwowym laminacie, jeżeli nie można odejść ścieżkami od wszystkich pinów.

    Jeśli chodzi o kondensatory to bezwzględnie powinny być przy każdej nodze zasilania, ale i bez nich układ będzie działał tylko niewiadoma kiedy się wykrzaczy, a to czy zaoszczędzić na tych kondensatorach czy nie zależy od konstruktora, który taką decyzję podejmuje uwzględniając szereg różnych okoliczności.

    Z praktycznego podejścia do sprawy mogę tylko dodać że bez tych kondensatorów nie ma co nawet próbować uruchamiać taki układ.
  • #5 6215853
    ssaku
    Poziom 11  
    Jest jakaś odległość(przedział max) położenia kwarcu od układu. Wiem że powinien być on jak najbliżej ale to mało precyzyjnie ;)

    Już zabieram się za dołożenie brakujących kondensatorów. Dzięki ;]
  • #6 6216469
    hotdog
    Poziom 26  
    układ będzie działał z jednym 100nF, ale dobrze dać ich więcej.

    Zwróć uwagę na kwarc - lutuje się go od dołu (a czerwone ścieżki są u góry) więc jeżeli nie będziesz robił płytki z metalizacją to będzie problem żeby go przylutować.

    A kwarc tak jak kolega pisał spokojnie możesz przysunąć do układu ;p, a resztę ścieżek trochę od niego oddalić.

    pozdrawiam
  • #7 6216583
    ssaku
    Poziom 11  
    popróbuję z kwarcem, otwory będą z metalizacja to pewne. Planuje umieścić kondensatory pod atmega na dolnej warstwie robiąc przelotki nie wiem czy to dobry sposób ale możne akurat
  • #8 6216829
    mirekk36
    Poziom 42  
    ssaku napisał:
    popróbuję z kwarcem, otwory będą z metalizacja to pewne. Planuje umieścić kondensatory pod atmega na dolnej warstwie robiąc przelotki nie wiem czy to dobry sposób ale możne akurat


    metalizacja otworów, kondensatory "pod" lub "nad" prockiem i podobnie kwarc - to właśnie jeden z lepszych sposobów. Natomiast pomimo to, że ja też zwykle rygorystycznie przestrzegam zasady, że "każdy scalak musi mieć jak najbliżej nóg zasilania kondensatorki 100nF oraz co najmniej kilka-kilkadziesiąt uF"

    to jednak w przypadku amatorskich konstrukcji nie przesadzam i szczególnie gdy nie używam przetwornika AC to wsytarcza zwykle 1 taka para kondensatorów na zasilaniu procka, gdy używam przetwornika AC to dwie takie pary ewentualnie. Do tego - w ogóle nie używam tych 2 kondensatorów przy kwarcu (2x22pF) - co powoduje, że ścieżki jeszcze bardziej są krótsze pomiędzy prockiem a kwarcem

    i wbrew niektórym prezentowanym tu opiniom nic a nic się nie dzieie w czasie działania takich konstrukcji. Dodam też, że niektóre z nich działają już kilka lat non-stop w tym takie, które sterują triakami czy przekaźnikami na 230V.

    Nie zmienia to także faktu, że gdy robię coś już komercyjnie to wtedy dopiero ale to tak na wszelki... wszelki.... wszelki wypadek pojawiają się w moich konstrukcjach - kondesatorki przy kwarcu i te wszystkie dodatkowe przy nogach zasilania.

    trzeba umieć wyważyć - co i kiedy jest potrzebne - gdy się projektuje własne układziki
  • #9 6216877
    ssaku
    Poziom 11  
    tak mi się udało ułożyć kondensatory. W prawdzie nie korzystam z przetworników ale jak już się na przestawiałem ścieżek to niech zostanie.
    Dzięki za pomoc.
    Atmega32 TQFP kondensatory
  • #10 6217017
    _Robak_
    Poziom 33  
    marekos napisał:
    To może trzeba pomyśleć o 4 warstwowym laminacie, jeżeli nie można odejść ścieżkami od wszystkich pinów.

    A najlepiej jedna warstwa na jedna sciezke :) :)
    Ja pierwsze procki odpalalem bez kondensatorow, bez podciagniecia resetu i smigaly, wiec nie przesadzajmy z ta niemoznoscia odpalenia.

    ssaku - sprawdz czy obudowa ktora wybrales to nie jest mlf !!! Ja sie ostatnio tak pomylilem i ten blad mnie sporo nerwow i pracy kosztowal ;)
  • #11 6217075
    ssaku
    Poziom 11  
    Całe szczęście na to uważałem bo faktycznie była by duża różnica widać to na poniższym zdjęciu
    Atmega32 TQFP kondensatory
  • #12 6217111
    bolek
    Poziom 35  
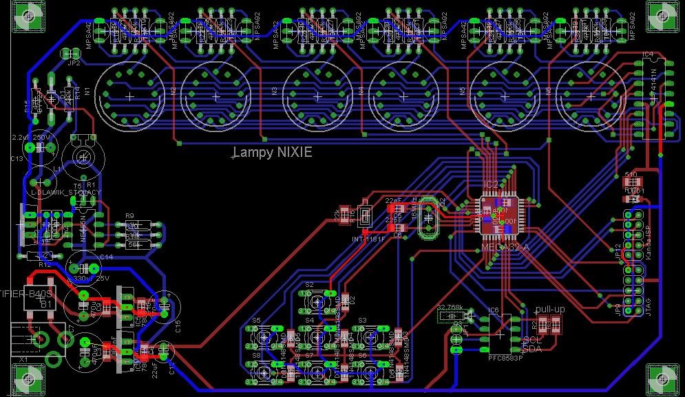
    Wg mnie spokojnie wystarczy 1x100nF pod prockiem, a nawet obok (W promieniu 1cm) na tej samej warstwie. Kwarcem możesz podejchać bliżej, jego kondensatory łącz do masy przy procesorze, a nie do masy która obiega pół płytki. Najlepiej wstaw też obraz całej płytki z podświetlonym zasilaniem

    Atmega32 TQFP kondensatory

    Ja robie to tak i spokojnie sie mieści, daj mniejsze średnice na przelotki. Jeśli będziesz płytke robił w jakiejś firmie to zobacz jakie maja wymagania, dodaj sobie do tego odpowiedni margines bezpieczeństwa i gitara...

    Tak przy okazji, słyszałem kilka opinii że jak sie daje tantala kilka, kilkadziesiąt µF to z ceramików można zrezygnować, ktoś jeszcze przerabiał to praktycznie?
  • #13 6217212
    marekos
    Poziom 16  
    _Robak_ napisał:
    marekos napisał:
    To może trzeba pomyśleć o 4 warstwowym laminacie, jeżeli nie można odejść ścieżkami od wszystkich pinów.

    A najlepiej jedna warstwa na jedna sciezke :) :)


    Jeśli ścieżka jest krytyczna to tak się robi, taką ścieżką jest np. masa i zasilanie.
  • #14 6217217
    ssaku
    Poziom 11  
    Podświetlona jest masa, wiem ze pewnie płytkę można lepiej zagospodarować.
    Atmega32 TQFP kondensatory
  • #15 6220119
    _Robak_
    Poziom 33  
    marekos napisał:
    _Robak_ napisał:
    marekos napisał:
    To może trzeba pomyśleć o 4 warstwowym laminacie, jeżeli nie można odejść ścieżkami od wszystkich pinów.

    A najlepiej jedna warstwa na jedna sciezke :) :)


    Jeśli ścieżka jest krytyczna to tak się robi, taką ścieżką jest np. masa i zasilanie.

    Oczywiscie, jak sa 4 warstwy to dwie warstwy powinny byc poswiecone na mase i zasilanie. Ale chyba wystarczy spojrzec na plytke zeby stwierdzic ze 4y warstwy to "lekka" przesada.
REKLAMA