logo elektroda
logo elektroda
X
logo elektroda
REKLAMA
REKLAMA
Adblock/uBlockOrigin/AdGuard mogą powodować znikanie niektórych postów z powodu nowej reguły.

Belinea 10 17 51 martwy zasilacz

kowzen 02 Mar 2009 15:06 3801 7
REKLAMA
  • #1 6226011
    kowzen
    Poziom 19  
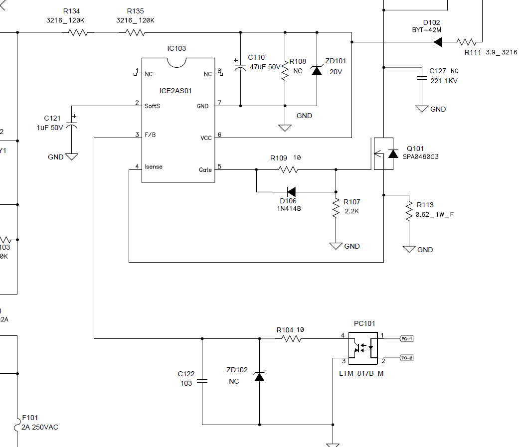
    W monitorze jest uszkodzony zasilacz na układzie ICE2S01. Uszkodzone były następujące elementy; IC1-ICE2S01 ,R113,ZD101,Q101.Wymieniłem elementy uszkodzone oraz elki na nowe ale zasilacz nie startuje.Mam wątpliwośc czy dioda ZD101 jest diodą zenera na 12V bo nie posiadam schematu zasilacza.Prosze opomoc.
  • REKLAMA
  • #2 6226734
    Richi
    Poziom 39  
    Ktory 101751 ??
    AA111709
    AA111733
    AA111742

    Podejzewam ze chodzi o AA111709, ale podaj abym sie upewnil.
  • REKLAMA
  • #3 6227262
    kowzen
    Poziom 19  
    To jest AA111733
  • REKLAMA
  • #4 6228766
    Richi
    Poziom 39  
    Masz racje ZD101 jest na 20V.

    Belinea 10 17 51 martwy zasilacz
  • #5 6234275
    kowzen
    Poziom 19  
    Po założeniu diody kontrolka błysneła na zielono i cisza.Mam jeszcze jedno pytanie czy tranzystor Q101 musi byc z diodą bo ja załozyłem bez.Dodam że nie uszkodziło elementów po pierwotnej stronie zasilacza.Zasilacz dalej martwy.
  • #6 6235511
    Richi
    Poziom 39  
    Tranzystor powinien miec przynajmniej podobne parametry aby uklad poprawnie chodzil.
    Poza tym sprawdz czy nie masz zwarc na stronie wtornej zailacza, on powinie chodzic tez bez podlaczenia go pod reszte ukladu.
    Poza tym pomiary oscyloskopem oraz napiecia na scalaku by sie przydaly, szczegolnie nap. zasilania scalaka.
  • REKLAMA
  • #7 6242004
    kowzen
    Poziom 19  
    Okazało sie że dioda ZD101 po starcie puszczała bo po wymianie zasilacz ruszył.Podswietenie matrycy działa ale jest brak obrazu.Jutro sprawdze to opisze .
  • #8 6243150
    kowzen
    Poziom 19  
    Napięcia wyjsciwe z zasilacza
    1=12V
    2=5V
    3=5V
    4=GDN
    5=GDN
    6=1,3V
    7=5V
    Po włączeniu nie reaguje na nic.Podejrzewam że na 6 pinie napiecie jest za małe co moze byc przyczyna braku obrazu. brak schematu.
REKLAMA