logo elektroda
logo elektroda
X
logo elektroda
REKLAMA
REKLAMA
Adblock/uBlockOrigin/AdGuard mogą powodować znikanie niektórych postów z powodu nowej reguły.

Atmega8L dziwne zachowanie, uszkodzony ?

waldi_8601 11 Mar 2009 02:13 1134 4
REKLAMA
  • #1 6265507
    waldi_8601
    Poziom 13  
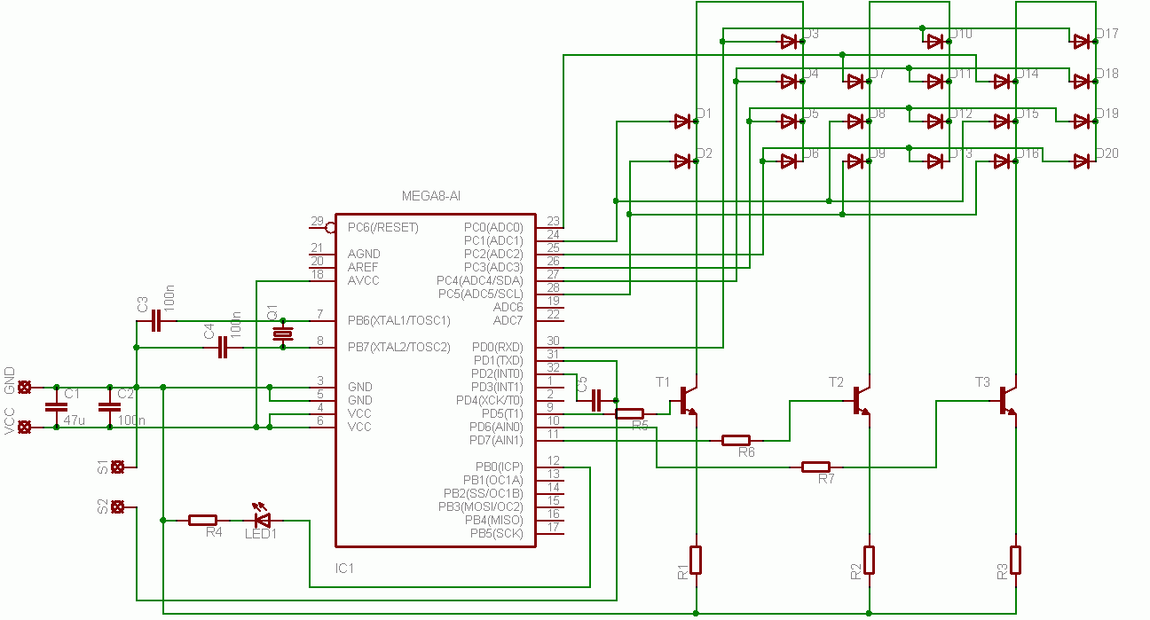
    Mam zbudowany układ jak na schemacie poniżej:

    Atmega8L dziwne zachowanie, uszkodzony ?

    w momencie ustawienia portu PC2(załączenie diod D6, D13, D20) na stan niski µK zaczyna szaleć wyłącza inne porty,
    a na porcie PC2 jest napięcie ok. 3 V, ustawienie stanu wysokiego nie powoduje żadnych anomalii.
    Wszystkie inne porty działają poprawnie.

    Jest to wina konfiguracji portu czy może uszkodzony µkonktroler?
  • REKLAMA
  • Pomocny post
    #2 6265651
    arturt134
    Poziom 27  
    Najprościej można się o tym przekonać odłączając nóżkę procka od reszty układu. Na odłączonym pinie sprawdź napięcia i działanie. Jeżeli bedzie dobrze, to znaczy, że winny jest układ, jeżeli źle, to procek.

    Ale najpierw sprawdź, czy wszystkie diody są wlutowane tak jak powinny być. Może którać jest odwrotnie i robi się zwarcie?
  • REKLAMA
  • #3 6267208
    Nol
    Poziom 15  
    Najpierw zajmij się błędami schematu:
    1. AGND podłączyć do GND
    2. do Vref kondensator 100nF
    3. do resetu szeregowo rezystor 5-10k podpięty do Vdd! dodatkowo można dać kondensator 100nF
    4. sterowanie bezpośrednie diodami przez port uC to niewłaściwe rozwiązanie - w ten sposób możesz uwalić pin/cały port

    Podaj też kod - może robisz coś źle po stronie software'owej.
  • REKLAMA
  • #4 6267243
    vcd_a
    Poziom 18  
    AVCC do zasilania przez dławik 10uH i 100n do masy, pozdrawiam Krzysiek
  • #5 6267991
    waldi_8601
    Poziom 13  
    Nol napisał:
    4. sterowanie bezpośrednie diodami przez port uC to niewłaściwe rozwiązanie - w ten sposób możesz uwalić pin/cały port


    Załączanie diod jest na zasadzie sterowania multipleksowanego, zatem chyba nie powinno to uszkodzić portu(tak mi się wydaje).

    Popróbowałem z dołączaniem kondensatorów rezystorów, jednak nic nie pomogło.
    Zatem poszedłem tym tropem:
    arturt134 napisał:

    Najprościej można się o tym przekonać odłączając nóżkę procka od reszty układu. Na odłączonym pinie sprawdź napięcia i działanie. Jeżeli będzie dobrze, to znaczy, że winny jest układ, jeżeli źle, to procek.

    Ale najpierw sprawdź, czy wszystkie diody są wlutowane tak jak powinny być. Może któraś jest odwrotnie i robi się zwarcie?

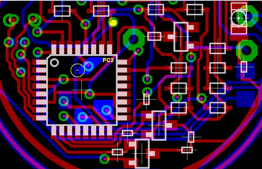
    Diody były dobrze wlutowane jednak po odłączeniu portu PC2, ustawienie na nim stanu "0" dawało faktycznie 0 V a nie jak wcześniej 3 V, po odłączeniu przelotki zaznaczonej na żółto:

    Atmega8L dziwne zachowanie, uszkodzony ?

    port działał właściwie(włączał i wyłączał diodę poprawnie) po sprawdzeniu miernikiem ścieżek okazało się że w miejscu zaznaczonym na żółto było zwarcie do miejsca podłączenia wejścia RESET, odległości miedzy ścieżkami są tak małe że nawet nie było to widoczne, tylko piszczałka w mierniku wskazywała zwarcie.

    Dzięki wszystkim za zainteresowanie
REKLAMA