logo elektroda
logo elektroda
X
logo elektroda
REKLAMA
REKLAMA
Adblock/uBlockOrigin/AdGuard mogą powodować znikanie niektórych postów z powodu nowej reguły.

Sterowanie silnikiem przez LPT

Irek_K 19 Kwi 2004 01:04 15712 16
REKLAMA
  • O autorze
    Irek_K
    Poziom 14  
    Offline 
    Specjalizuje się w: -
    Irek_K napisał 123 postów o ocenie 14, pomógł 3 razy. Mieszka w mieście -. Jest z nami od 2004 roku.
  • REKLAMA
  • REKLAMA
  • #3 605420
    Atmel4
    Poziom 11  
    Domyślam się, że steruje to kierunkiem obrotów silnika.Tylko jak sterować nim przez port w XP i wiem, że jest to na postach ale po przeczytaniu nie rozumiem jednego;umieścić pliki w katalogu system na dysku głównym czy w katalogu system32.Poza tym, czy pliki *.dll i *.sys powinny byc tez w katalogu wraz z programem? Dzieki za ten banalny ale istotny schemat do sprawdzenia LPT, czy wogole sa na nim jakies bity.
  • #4 605697
    fantom
    Poziom 31  
    Atmel4 napisał:
    Domyślam się, że steruje to kierunkiem obrotów silnika.Tylko jak sterować nim przez port w XP i wiem, że jest to na postach ale po przeczytaniu nie rozumiem jednego;umieścić pliki w katalogu system na dysku głównym czy w katalogu system32.Poza tym, czy pliki *.dll i *.sys powinny byc tez w katalogu wraz z programem? Dzieki za ten banalny ale istotny schemat do sprawdzenia LPT, czy wogole sa na nim jakies bity.

    *.sys umieszczasz w windows/system32/drivers a *.dll najlepiej w windows/system32 (wszystkie systemowe dll-ki sie tam znajduja) ale nie musi tam byc wazne zebys jakos sie do niej dobral czyli albo linkujesz ja z projektem albo otwierasz dll-ke i wyciagasz z niej potrzebna funkcje.
  • #6 606532
    Irek_K
    Poziom 14  
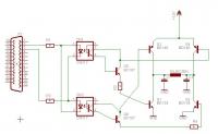
    Poprzedni schemat oparty na wtórnikach emiterowych
    nie jest sbyt optymalny (straty napiecia na tranzystorach i
    są stosunkowo wysokie)

    Teraz kolejny schemat do wątku "Sterowanie silnikiem przez LPT" - propozycja układu do sterowania układem na napięcia ponad 5V.
    :idea: Schemat jest tylko projektem , ale nie widzę powodów by nie zadziałał.

    Wartości elementów:
    R1,R2 - 100 Om
    R3,R4 - wg zależności (Uzas-3.4V)*25/Isiln
    np. dla 12V i silniczka 12V/1000mA R3,R4=220 Om
    C1,c2 - 100n

    Wady: brak rezystorów między bazami a emiterami Q1-Q6 moze
    powodować przepływ prądu w stanie spoczynku (do kilku mA).

    Zalety: minimalizacja liczby części, nigdy nie zadziałają tranzystory
    z tej samej strony mostka naraz (nawet przy błędnym sterowaniu).
    Tranzystory Q1,Q3 mogą być na jednym wspólnym radiatorze i Q2,Q4 na drugim.
    :roll:
  • #7 606760
    Irek_K
    Poziom 14  
    Uwaga:
    Podane schematy dotyczą portu typu SPP .
    Z portami EPP/ECP nie będą działać (bo zamiast tranzystora mają rezystor 4k7
    który skutecznie ograniczy prąd wyjsciowy).
    Schematy wyjść są na http://www.manualy.sk/lpt.html
  • REKLAMA
  • #8 606902
    kloszi
    Poziom 21  
    A ja troszeczke się martwie o te tranzystorki (na samej górze schemat) czy by się jeszcze diody zabespieczające nie przydały przed przepięciami ??
  • #9 611886
    krzychoo_soft
    Poziom 17  
    Witam,

    podsyłam kompletny pakiecik do sterowania urządzeniami przez LPT`ka mojego autorstwa:
    - program
    - skromna dokumentacja (w tym prosty i niezawodny schemat)
    - możliwość programowania zadań dla 4 urządzeń, działa na 9x/me/nt/xp/2000

    Zachęcam do pobierania i pozdrawiam,

    Krzysztof Cieślak
    Załączniki:
  • #10 611972
    fantom
    Poziom 31  
    Nie no stary ale z ta licencja to juz troche przegiales :lol: Poza tym u mnie wyskakuje blad podczas proby instalacji :lol: (XP)
  • REKLAMA
  • #11 615304
    krzychoo_soft
    Poziom 17  
    To widocznie jesteś ewenementem.
    Taka sytuacja jeszcze się nie pojawiła;(
    Nawet nie wiem co Ci poradzić...

    ale licencja to podstawa (pozbywam się odpowiedzialności)
    to sprawdzony sposób, chociażby przez Micr**oft`a ;))

    pozdrawiam,
  • #12 3232941
    wood carver
    Poziom 2  
    możesz napisac coś o cny17...tam można uzyskac wzmocnienie do 150 mA...al jaki jest max prąd bazy?????
  • #13 3360687
    jackie01
    Poziom 13  
    Witam Panowie.

    Mam problem., otóż skonstruowałem schemat(patrz niżej) pod sterowanie kierunkiem obrotow silniczka pod port LPT ze srodowiska LabVIEW 7.1. I ten oto układ na wyjsciu daje mi napięcie nie przekraczajace 5V mimo iz na gorna linie zasilania daje wiecej niz 5V np.12V. Silniczek wiec kreci sie zbyt slabo i co z tym fantem zrobic. Zaznaczam iż nie jestem zawodowym elektronikiem. Bardzo prosze o podpowiedz i z gory dziękuje.
  • #15 3422265
    wisnia3d
    Poziom 11  
    Witam. Ja mam z programem od krzychoo_soft gdy chcę zainstalować występuje błąd "Nie można uruchomić aplikacji, ponieważ jej konfiguracja jest niewłaściwa..." dlaczego tak jest ?
  • #16 4466196
    kamcio2603
    Poziom 11  
    tez mam taki sam problem jak wisnia 3d
  • #17 4521712
    domelekdomel
    Poziom 11  
    Witam
    Program od Krzychoo_soft ma problem z instalacją na winxp, ale udało się zainstalować na win2000. Niestety nie znalazłem schematu urządzenia :(

    Pozdrawiam
REKLAMA