Witam!
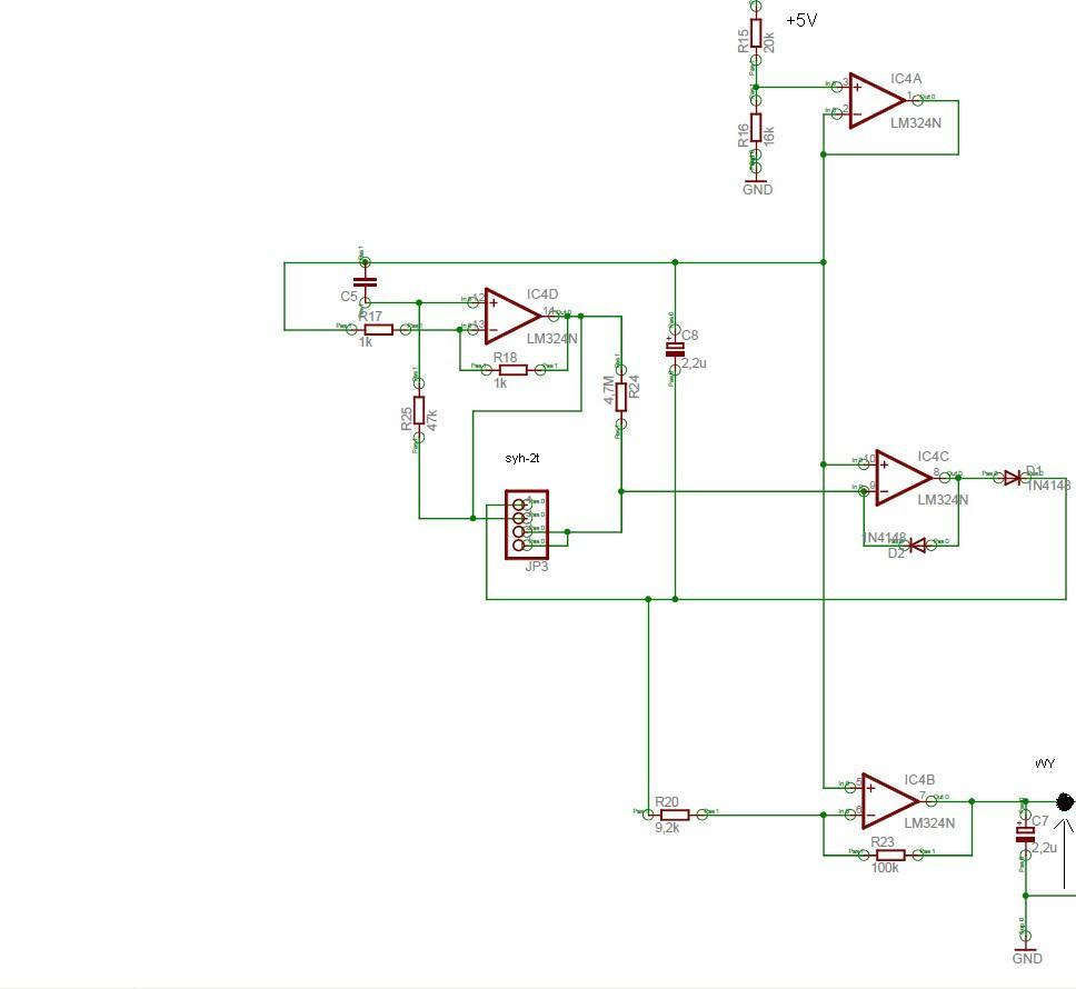
Kupiłem czujnik wilgotności SYH-2T jednak do jego zasilania potrzebne jest 1Vrms AC 1kHz. Wiem że można wykorzystać PWM ale niestety potrzebny mi jest 1 timer i 1 counter więc to chyba odpada. Z linka http://rab.ict.pwr.wroc.pl/~kreczmer/wds/projekty/SPR/2005-06/charusta_wilgotnosciomierz.pdf widać że osoba zrobiła to na wzm. operacyjnych, niestety nie mam pojęcia co i jak,a dobrze by było coś wiedzieć. Niestety brakuje wartości kondensatora przy WO, sądzę ze też jest ważny. Zamieszczam wycinek tego co mnie najbardziej interesuje i proszę czy mógłby ktoś mi wytłumaczyć co tam się dzieje, albo zna inny sposób na zasilenie tego czujnika.

Kupiłem czujnik wilgotności SYH-2T jednak do jego zasilania potrzebne jest 1Vrms AC 1kHz. Wiem że można wykorzystać PWM ale niestety potrzebny mi jest 1 timer i 1 counter więc to chyba odpada. Z linka http://rab.ict.pwr.wroc.pl/~kreczmer/wds/projekty/SPR/2005-06/charusta_wilgotnosciomierz.pdf widać że osoba zrobiła to na wzm. operacyjnych, niestety nie mam pojęcia co i jak,a dobrze by było coś wiedzieć. Niestety brakuje wartości kondensatora przy WO, sądzę ze też jest ważny. Zamieszczam wycinek tego co mnie najbardziej interesuje i proszę czy mógłby ktoś mi wytłumaczyć co tam się dzieje, albo zna inny sposób na zasilenie tego czujnika.
