Witam,
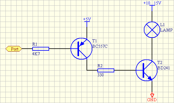
chciałbym sterować jasnością żarówki 10W zasilaną napięciem 10-15V. Do tego celu wykorzystam mikrokontroler ATMEGA16 i jego PWM. Chciałbym się upewnić czy taki wzmacniacz bedzie działał prawidłowo i przy okazji czy jest sens wstawiać rezystor R4?
Pozdrawiam
chciałbym sterować jasnością żarówki 10W zasilaną napięciem 10-15V. Do tego celu wykorzystam mikrokontroler ATMEGA16 i jego PWM. Chciałbym się upewnić czy taki wzmacniacz bedzie działał prawidłowo i przy okazji czy jest sens wstawiać rezystor R4?
Pozdrawiam
