Czy wolisz polską wersję strony elektroda?
Nie, dziękuję Przekieruj mnie tamPetros napisał:witam
chciałbym połączyć ze sobą 2 układy:
ten ....
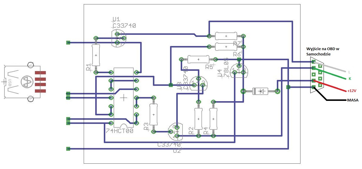
Schemat u góry to interfejs diagnostyczny podłanczany do gniazda OBD .......
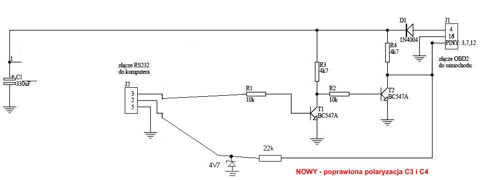
Petros napisał:jedną diode zenera widze na chemacie zmodyfikowanym przez ciebie i wiem jak ją podłączyć?
Petros napisał:
Wystarczy tylko ta jedna dioda zenera?
Dziękuje bardzo za pomoc
Freddy napisał:Petros napisał:witam
chciałbym połączyć ze sobą 2 układy:
ten ....
Schemat u góry to interfejs diagnostyczny podłanczany do gniazda OBD .......
Zerknij na stronę Link
Freddy napisał:Poszukaj w sieci, są wyłącznie tranzystorowe VAGi bez Max232