logo elektroda
logo elektroda
X
logo elektroda
REKLAMA
REKLAMA
Adblock/uBlockOrigin/AdGuard mogą powodować znikanie niektórych postów z powodu nowej reguły.

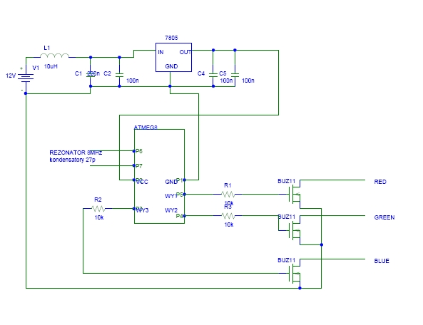
Bascom,Atmega8 sterowanie dioda RGB.

wolft1234 17 Mar 2009 08:02 6140 10
REKLAMA
  • #1 6292638
    wolft1234
    Poziom 13  
    Witam!

    Zbudowałem sobie układ do sterowania dioda RGB za pomocą Atmega8. Pisze teraz program z tym ze nie wiem jak zrobić cos takiego, aby w momencie, gdy odłączę zasilanie i była wykonywana sekwencja, która w momencie braku zasilania zatrzymała sie np na kolorze niebieskim i po powrocie zasilania mikrokontroler wykonywał ja dalej a nie zaczynał od nowa. Proszę o pomoc.

    Posty dot. programowania mikrokontrolerów proszę pisać w dziale Mikrokontrolery.
    Przeniosłem z Programowanie ogólne.
    [Dr.Vee]
  • REKLAMA
  • #2 6292713
    Konto nie istnieje
    Poziom 1  
  • REKLAMA
  • REKLAMA
  • #5 6293426
    wolft1234
    Poziom 13  
    Wymyśliłem cos innego, jeżeli odłączymy zasilanie układ pamięta przez 5s program. Jeżeli nie będzie powrotu zasilania wraca do początku. Czy stosując ten układ można uzyskać taki efekt?
  • #6 6293433
    nouki
    Poziom 25  
    A ja bym zaproponował troszkę zmienić to co jest.
    Bascom,Atmega8 sterowanie dioda RGB.

    Z wyjścia "pomiar zasilania" poda informacje na któryś tam pin z odpowiednim dzielnikiem w chwili zaniku program staje zapisując dane ..... a zasilanie czerpie z baterii procek i czeka na pojawienie się stanu wysokiego na "pomiar zasilania" albo jak się skończy akumulator:)

    P.s bateria to taka przykładowa :) Można powiedzmy ustalić na dzielniku że napięcie bedzie przy 12V wynosiło 3V a jak spadnie na 2,5V (ADC pomiar dodając) to zapisze dane .......

    Dioda ma spadek wiec lepiej bedzie zastosować lm317 w tym układzie ale można go zmieniać i zmieniać....
  • REKLAMA
  • #7 6293501
    wolft1234
    Poziom 13  
    a sprawa którą opisałem wcześniej?
  • #8 6293511
    nouki
    Poziom 25  
    Nie bardzo wiem o jaką sprawę Ci chodzi Kolego.

    Zasilanie to pojęcie względne.
    Zasilasz to z sieci przez trafo czy tak jak na tym rysunku?
    Jeśli tak jak na tym rysunku daj 2200uf za stabilizatorem i podaj na przetwornik adc jak spadnie tam na 4,5V zacznij zapisywanie danych w programie i tyle.

    skonfiguruj przetwornik na tryb pracy w koło a dalej juz
    if pomiar <900 then call zapis
  • #9 6293765
    wolft1234
    Poziom 13  
    a jeżeli chciałbym, aby procesor po zaniku zasilania z 5 V chodził 5 sekund na tym tylko, co zgromadził w kondensatorze to ja duży powinien być kondensator? Jak to obliczyć?
  • #10 6293793
    nouki
    Poziom 25  
    zobacz ile pobiera procesor :)
    Nim się zrobi to się pyta a nie odwrotnie bo za wiele już nie da się zmienić:)

    A co Ci da że bedzie pracował jeszcze 5 sek jak i tak nie wie kiedy zapisać dane :)
  • #11 6293901
    wolft1234
    Poziom 13  
    i dobrze zasilanie odłączy sie. Popracuje 5 sekund i jeśli wróci zasilanie będzie działał dalej a jeśli to skasuje sie wszystko i potem zacznie od nowa.

    Dodano po 49 [sekundy]:

    a z jakiego wzoru to obliczyc?
REKLAMA