W tym temacie przedstawiam bardzo prosty stroboskop wykorzystujący popularną żarówkę ksenonową OXP15 1500W,
produkowaną przez wielu producentów źródeł światła.
W poniższej tabeli zebrałem najważniejsze parametry techniczne takiej żarówki na podstawie danych firmy PHILIPS.
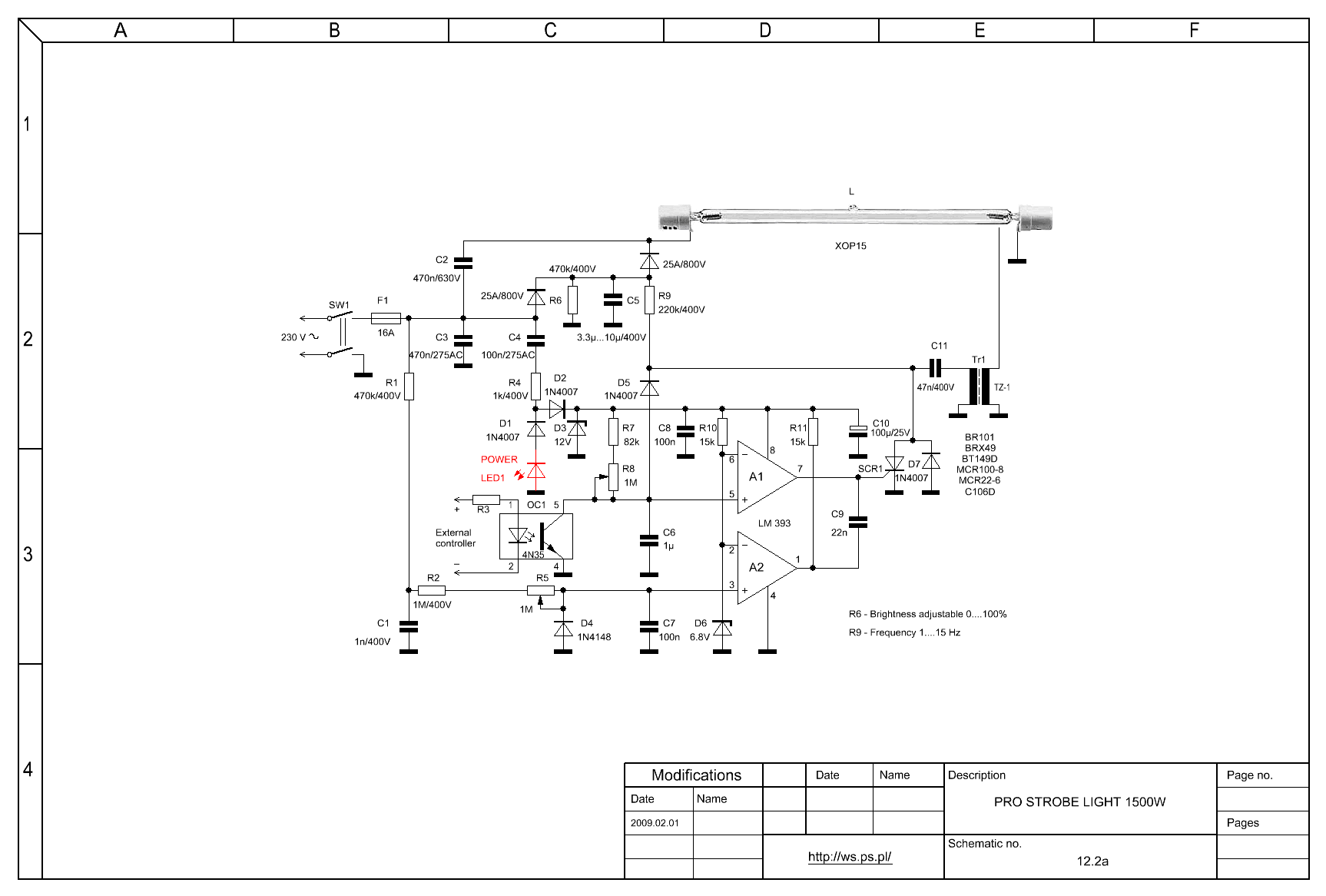
Schemat zaprojektowany przez zemnie z wykorzystaniem żarówki OXP15 i sprawdzony w działaniu przedstawia się tak,
Ten rodzaj stroboskopu emituje strumień świetlny wykorzystując pobór prądu przez żarówkę ksenonową bezpośrednio z sieci zasilającej.
Stroboskop ten działa na zasadzie modulacji włączania na czas kilku milisekund,
synchronicznego z napięciem sieciowym żarówki ksenonowej OXP15 ( częstotliwość błysków),
oraz fazowej regulacji napięcia sieci (jasności błysku).
Zakres regulacji jasności przedstawia poniższy rysunek.
Jeżeli ktoś posiada tanie źródło diod prostowniczych 25A/800V to może wykonać taki wariat stroboskopu.
Z mojego doświadczenia wynika, że większość żarówek OXP15 włącza się przy napięciu poniżej 300V,
co powoduje, że można zrezygnować z układu podwającza napięcia.
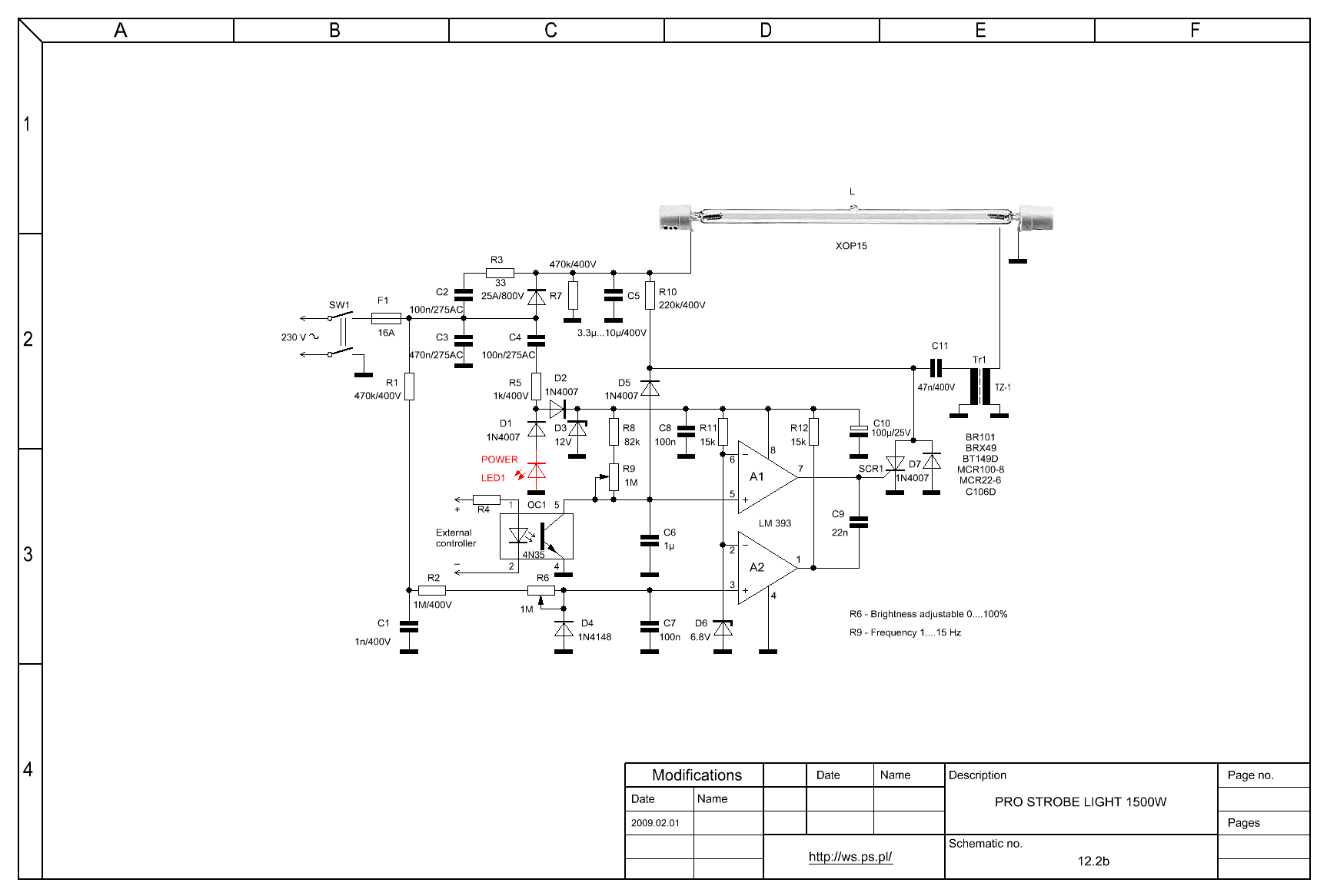
Wówczas układ stroboskopu przedstawia się tak,

produkowaną przez wielu producentów źródeł światła.
W poniższej tabeli zebrałem najważniejsze parametry techniczne takiej żarówki na podstawie danych firmy PHILIPS.
Schemat zaprojektowany przez zemnie z wykorzystaniem żarówki OXP15 i sprawdzony w działaniu przedstawia się tak,
Ten rodzaj stroboskopu emituje strumień świetlny wykorzystując pobór prądu przez żarówkę ksenonową bezpośrednio z sieci zasilającej.
Stroboskop ten działa na zasadzie modulacji włączania na czas kilku milisekund,
synchronicznego z napięciem sieciowym żarówki ksenonowej OXP15 ( częstotliwość błysków),
oraz fazowej regulacji napięcia sieci (jasności błysku).
Zakres regulacji jasności przedstawia poniższy rysunek.
Jeżeli ktoś posiada tanie źródło diod prostowniczych 25A/800V to może wykonać taki wariat stroboskopu.
Z mojego doświadczenia wynika, że większość żarówek OXP15 włącza się przy napięciu poniżej 300V,
co powoduje, że można zrezygnować z układu podwającza napięcia.
Wówczas układ stroboskopu przedstawia się tak,
Fajne? Ranking DIY
