Witam.
Mam taki problem...komunikuje sę przy pomocy ATM128 z 3ma czujnikami akcelerometrycznymi po SPI. Przynajmniej próbuję...
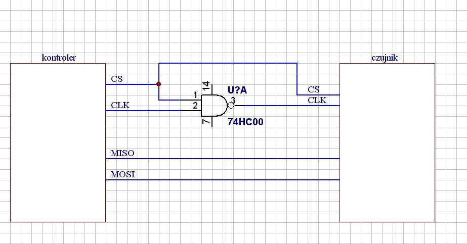
problem jest mianowicie taki: tak jak to bywa z SPI (tak mi się wydaje) sygnały MISO, MOSI oraz CLK dla tych trzech czujników podpinam wspólnie. wybór układu do odczytu powinien się odbywać poprzez odpowiednie ustawienie na lini Chip Select konkretnego czujnika. I tak robie...i kicha.
Zauważyłem jednak taką zasadność, że MISO i MOSI mogą być wspólne, natomiast konieczne od układów nie czytanych jest odłączenie sygnału CLK aby odczyt z czytanego czujnika był poprawny. Czy to jest norma?
Nieco inaczej zadam opisze problem...czujnik z Chip Selectem podniesionym, na wspolnych liniach MISO, MOSI oraz CLK powinien milczeć prawda? Natomiast nie wiedzieć dlaczego mój układ próbuje żyć i zakłóca. Choć porównując odpowiedz czujnika żywego, odpowiedz "cichego" i wynik złożenia tych sygnałów - zupełnie jest on dla mnie nie zrozumiały (na linii powstała jakaś nie znana operacja logiczna, ani AND, ani OR ani inne z mi znanych).
Aby uciec od tego problemu chciałbym dać CLK oddzielny dla każdego z czujników...jednak ATM128 posiada tylko jeden SPI ze swoim CLK...czy można CLK bezkarnie "sklonować" na inny pin?
pozdrawiam
Mam taki problem...komunikuje sę przy pomocy ATM128 z 3ma czujnikami akcelerometrycznymi po SPI. Przynajmniej próbuję...
problem jest mianowicie taki: tak jak to bywa z SPI (tak mi się wydaje) sygnały MISO, MOSI oraz CLK dla tych trzech czujników podpinam wspólnie. wybór układu do odczytu powinien się odbywać poprzez odpowiednie ustawienie na lini Chip Select konkretnego czujnika. I tak robie...i kicha.
Zauważyłem jednak taką zasadność, że MISO i MOSI mogą być wspólne, natomiast konieczne od układów nie czytanych jest odłączenie sygnału CLK aby odczyt z czytanego czujnika był poprawny. Czy to jest norma?
Nieco inaczej zadam opisze problem...czujnik z Chip Selectem podniesionym, na wspolnych liniach MISO, MOSI oraz CLK powinien milczeć prawda? Natomiast nie wiedzieć dlaczego mój układ próbuje żyć i zakłóca. Choć porównując odpowiedz czujnika żywego, odpowiedz "cichego" i wynik złożenia tych sygnałów - zupełnie jest on dla mnie nie zrozumiały (na linii powstała jakaś nie znana operacja logiczna, ani AND, ani OR ani inne z mi znanych).
Aby uciec od tego problemu chciałbym dać CLK oddzielny dla każdego z czujników...jednak ATM128 posiada tylko jeden SPI ze swoim CLK...czy można CLK bezkarnie "sklonować" na inny pin?
pozdrawiam
