#1 6363025 01 Kwi 2009 18:51 Killer007 Killer007 Poziom 12 #1 6363025 01 Kwi 2009 18:51 Witam potrzebuje zdjęcie scieżek mikrofonu Pan 432 mt Ma ktoś może I czym różni sie układ MN3102 od MN3012 Mam na sprzedaż: 17.08.2007 Radiator heat pipe
Pomocny post #2 6363080 01 Kwi 2009 19:06 SP5IT SP5IT VIP Zasłużony dla elektroda Pomocny post? (+1) Pomocny post #2 6363080 01 Kwi 2009 19:06 http://www.synthdiy.com/show/?id=844 http://www.synthdiy.com/show/?id=847 Schemat ideowy pasuje od Denseia 2018. To praktycznie taki sam mikrofon tylko 4x tańszy I moim zdaniem zdrabniejszy niż ta PANowska cegła. Michał Piratom radiowym mówimy stanowcze NIE Promuję tematy: 15.05.2024 [Sprzedam] Potencjometr VOL/SQ/Power Alan 87 14.05.2024 Reanimacja lampki warsztatowej
#3 6363168 01 Kwi 2009 19:23 Killer007 Killer007 Poziom 12 Autor tematu Pomocny post? (0) #3 6363168 01 Kwi 2009 19:23 Ok dzięki za parametry tylko ze pan pa ponoć potężniejsze wzmocnienie niż denseia no to może zdjęcie scieżek denseia robie go od podstaw Mam na sprzedaż: 17.08.2007 Radiator heat pipe
#4 6363261 01 Kwi 2009 19:39 SP5IT SP5IT VIP Zasłużony dla elektroda Pomocny post? (0) #4 6363261 01 Kwi 2009 19:39 Ma takie samo. Różni się tylko dwoma opornikami na zasilaniu wkładki i "dłuższym" scalakiem linii opóźniającej. Poza tym jest taki sam jak mic za stówkę. Michał Piratom radiowym mówimy stanowcze NIE Promuję tematy: 15.05.2024 [Sprzedam] Potencjometr VOL/SQ/Power Alan 87 14.05.2024 Reanimacja lampki warsztatowej
#5 6363310 01 Kwi 2009 19:49 curdeballans curdeballans Poziom 30 Pomocny post? (+1) #5 6363310 01 Kwi 2009 19:49 Czy Pan dm432mt to taki schemat jak ten densei?
#6 6363449 01 Kwi 2009 20:08 Killer007 Killer007 Poziom 12 Autor tematu Pomocny post? (0) #6 6363449 01 Kwi 2009 20:08 Ponoć taki dokładnie tylko ciut inne kondensatorki i rezystory Ale mi i tak trzeba zdjęcie druku Mam na sprzedaż: 17.08.2007 Radiator heat pipe
#7 6363612 01 Kwi 2009 20:33 SP5IT SP5IT VIP Zasłużony dla elektroda Pomocny post? (0) #7 6363612 01 Kwi 2009 20:33 Taki sam. w PANie przy wkładce zamiast 680R jest 2k2 a zamiast 2k2 jest 5k6. Cała różnica. Płytkę do tego można zaprojektować w jeden wieczór. Michał Piratom radiowym mówimy stanowcze NIE Promuję tematy: 15.05.2024 [Sprzedam] Potencjometr VOL/SQ/Power Alan 87 14.05.2024 Reanimacja lampki warsztatowej
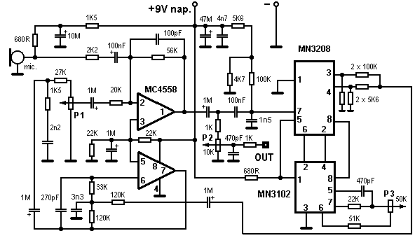
#8 6364029 01 Kwi 2009 21:34 szpara szpara Poziom 28 Pomocny post? (+1) #8 6364029 01 Kwi 2009 21:34 Mogą się przydać i znalezione