Witam,
Od wczoraj zacząłem zabawę z AVRami, po dniu zabawy uruchomiłem pierwszy program (zapalanie diody). Teraz chciałem iść dalej i zacząć zabawę z LCD 16x2 i RS232 ale tu już mam problemy.
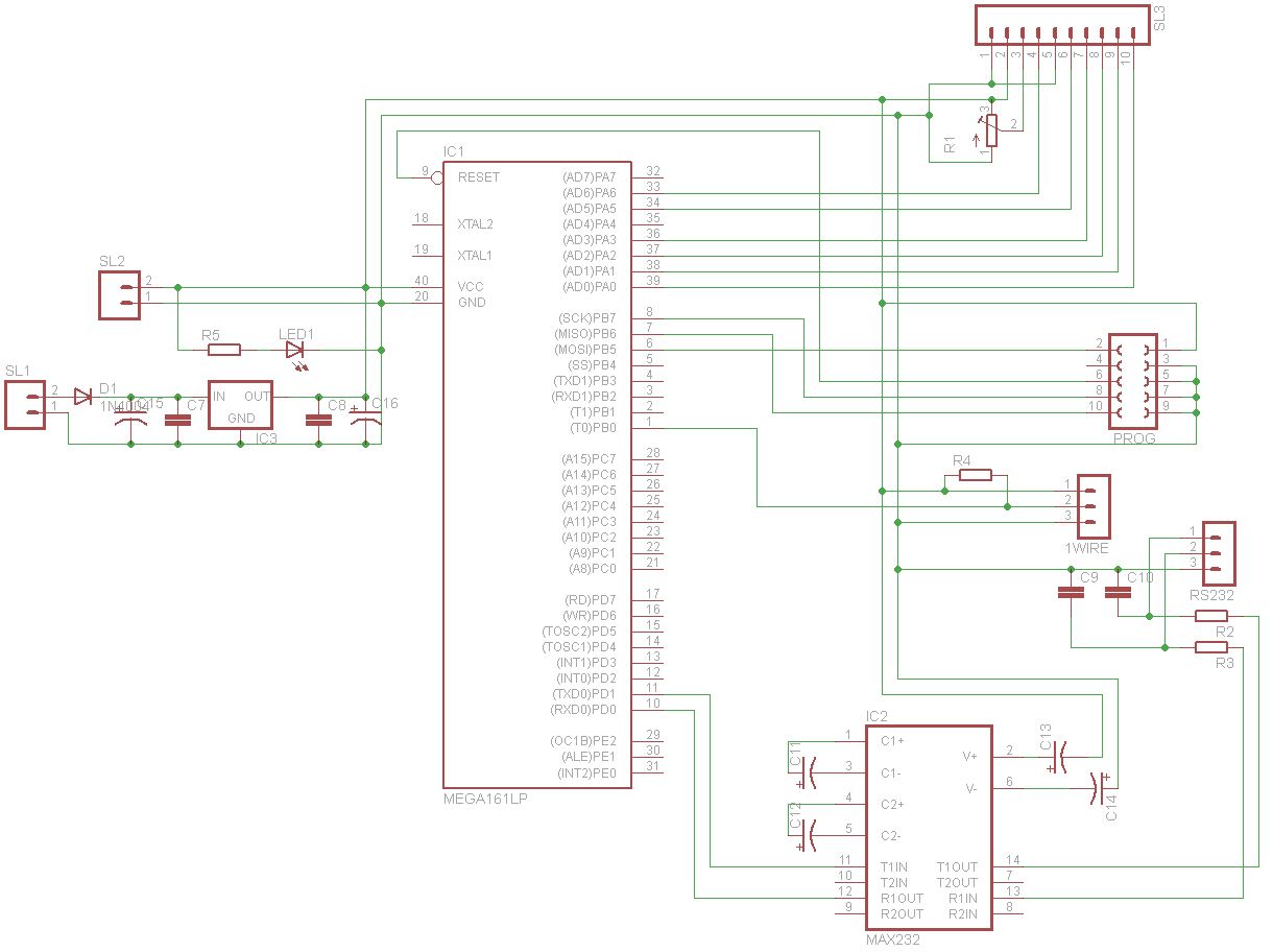
Połączyłem układ do testów (C1-C4 1µF, Q1 16MHz),
samo programowanie układu działa ponieważ dodatkowo dałem jeszcze diody które zapalają się tak jak powinny. Dlatego wiem że układ jest zaprogramowany.
Problem polega na tym że kiedy chcę wysłać cokolwiek na RS232 komputer już niczego nie odbiera, a na wyświetlaczu LCD zamiast wyświetlanie napisu zapalają się wszystkie piksele w górnej linii i nic więcej się nie dzieje.
Ustawienia wyświetlacza i RSa skonfigurowałem w ustawieniach BASCOM AVR.
Program który chciałem uruchomić:
Ktoś mi podpowie co robię nie tak?
Od wczoraj zacząłem zabawę z AVRami, po dniu zabawy uruchomiłem pierwszy program (zapalanie diody). Teraz chciałem iść dalej i zacząć zabawę z LCD 16x2 i RS232 ale tu już mam problemy.
Połączyłem układ do testów (C1-C4 1µF, Q1 16MHz),
samo programowanie układu działa ponieważ dodatkowo dałem jeszcze diody które zapalają się tak jak powinny. Dlatego wiem że układ jest zaprogramowany.
Problem polega na tym że kiedy chcę wysłać cokolwiek na RS232 komputer już niczego nie odbiera, a na wyświetlaczu LCD zamiast wyświetlanie napisu zapalają się wszystkie piksele w górnej linii i nic więcej się nie dzieje.
Ustawienia wyświetlacza i RSa skonfigurowałem w ustawieniach BASCOM AVR.
Program który chciałem uruchomić:
Config Porta1 = Output
Cls
LCD "Hello world"
Wait 1
Do
Porta = &B1111110
Waitms 10
Print "RS dziala!"
Porta = &B1111111
Waitms 10
Loop
End
Ktoś mi podpowie co robię nie tak?
