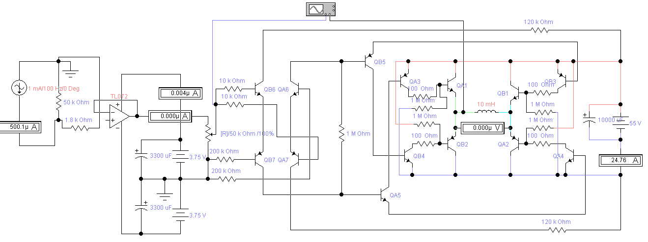
Cześć mam taką poważną sprawę dla fachowców. Otóż postanowiłem sobie zrobić wzmacniacz i po jakimś tam czasie prób, błędów, nauki itp. zrobiłem taki oto schemacik jak pokazuje w załączniku. Osobiście nie widziałem nigdy takiego schematu. Trafo na wyjściu daje tam (po wyprostowaniu) 7.5V i 55V. Nie jest to trafo symetryczny, a oznaczenia nie umiałem znaleźć gdy szukałem i tu powstał pierwszy problem gdy nie mogłem zrobić stałego zera dla większego napięcia(z mniejszym 7.5V jakoś dam rade wystabilizować). Na schemacie przedstawiłem jeden kanał konstrukcji i zaczynając od początku połączyłem wejście do opampa nie łącząc z niczym we wzmaku (dla bezpieczeństwa). Podłączam to do tl072, myśle że się będzie nadawać. Następnie pojawił mi się problem ponieważ nie widzę żeby ten opamp ciągnął jakikolwiek prąd, mimo że sygnał wychodzi aż do końcówki.
Żeby sterować końcówką musze spinać jednocześnie jego +i- i w związku z tym wymyśliłem sposób z 2ma tranzystorami npn i pnp, gdzie napięcie przyłożyłem miedzy kolektory(sygnał wchodzi bazą, łączy emiterami, wychodzi bazą) i właśnie nie jestem pewien czy mi to będzie działać jak zaplanowałem... Na końcu głośnik(cewka o rezystancji 4ohm) ma być zasilany 4rema tranzystorami mocy (2dla normalnego i 2dla odwróconego sygnału). Myślałem o bd249c lub bd243b (i odpowiedniki pnp), co wy o tym myślicie? mają być zasilane jeszcze mniejszymi tranzystorami, jakie one mogą być żeby uzyskać dobrą barwę dźwięku itp? Nie wiem czy dobrze obliczyłem końcówkę mocy głośnik ma 64W 4Ω. Ta końcówka mocy tworzy mi najwięcej niepewności. Ogólnie boje się ten schemat zmontować, na pewno zauważycie tam jakieś błędy. Jeszcze mam kilka drobnych pytań o wartości rezystorów, czy prawidłowo połączyłem opampa, czy płynący prąd spoczynkowy (ten 66.2µA) będzie miał jakiś negatywny wpływ w praktyce i czy mam oddzielić lub złączyć zero sygnału z zerem 7.5V. Na 1 schemacie podałem stan spoczynkowy, na 2-gim pracę na 100hz, a na 3-cim stosunek sinusoidy wejścia do wyjścia. Z góry dziękuję za precyzyjną i fachową odpowiedź.

Żeby sterować końcówką musze spinać jednocześnie jego +i- i w związku z tym wymyśliłem sposób z 2ma tranzystorami npn i pnp, gdzie napięcie przyłożyłem miedzy kolektory(sygnał wchodzi bazą, łączy emiterami, wychodzi bazą) i właśnie nie jestem pewien czy mi to będzie działać jak zaplanowałem... Na końcu głośnik(cewka o rezystancji 4ohm) ma być zasilany 4rema tranzystorami mocy (2dla normalnego i 2dla odwróconego sygnału). Myślałem o bd249c lub bd243b (i odpowiedniki pnp), co wy o tym myślicie? mają być zasilane jeszcze mniejszymi tranzystorami, jakie one mogą być żeby uzyskać dobrą barwę dźwięku itp? Nie wiem czy dobrze obliczyłem końcówkę mocy głośnik ma 64W 4Ω. Ta końcówka mocy tworzy mi najwięcej niepewności. Ogólnie boje się ten schemat zmontować, na pewno zauważycie tam jakieś błędy. Jeszcze mam kilka drobnych pytań o wartości rezystorów, czy prawidłowo połączyłem opampa, czy płynący prąd spoczynkowy (ten 66.2µA) będzie miał jakiś negatywny wpływ w praktyce i czy mam oddzielić lub złączyć zero sygnału z zerem 7.5V. Na 1 schemacie podałem stan spoczynkowy, na 2-gim pracę na 100hz, a na 3-cim stosunek sinusoidy wejścia do wyjścia. Z góry dziękuję za precyzyjną i fachową odpowiedź.
