Witam!
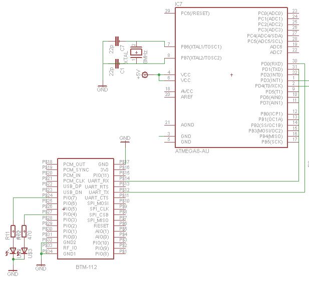
Mam takie pytanie. Mając poniższy schemat, muszę zasilić atmege8 5V, mam tez w dodatkowe wzmacniacze operacyjne na 15V i -15V, az tak dobrze się nie znam i chciałbym aby ktoś mi coś podpowiedział. Wiem ze zasilanie musi dawać 5 v i 15v.
A drugie pytanie. Na schemacie mamy moduł bluetooth (btm), który musi być zasilany 3,3 V, wiec trzeba będzie użyc regulator napięcia, nie bardzo znam się na tym.
Miło by było, gdyby ktoś podał jakiś link, albo rysunek choćby w paincie narysowany.
Proszę o pomoc.
Mam takie pytanie. Mając poniższy schemat, muszę zasilić atmege8 5V, mam tez w dodatkowe wzmacniacze operacyjne na 15V i -15V, az tak dobrze się nie znam i chciałbym aby ktoś mi coś podpowiedział. Wiem ze zasilanie musi dawać 5 v i 15v.
A drugie pytanie. Na schemacie mamy moduł bluetooth (btm), który musi być zasilany 3,3 V, wiec trzeba będzie użyc regulator napięcia, nie bardzo znam się na tym.
Miło by było, gdyby ktoś podał jakiś link, albo rysunek choćby w paincie narysowany.
Proszę o pomoc.
