logo elektroda
logo elektroda
X
logo elektroda
REKLAMA
REKLAMA
Adblock/uBlockOrigin/AdGuard mogą powodować znikanie niektórych postów z powodu nowej reguły.

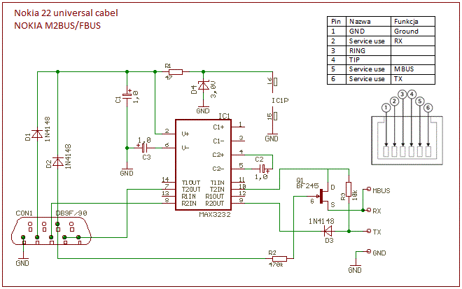
Poszukuję schematu kabla DKT-7A - do programowania bramek No

Artex ZUT 15 Kwi 2009 09:48 4159 4
REKLAMA
  • #1 6416239
    Artex ZUT
    Poziom 10  
    pilnie potrzebuje schemat kabla DKT-7A - do programowania bramek Nokia 22 pbx, Nokia 23 pbx. lub może ktoś ma do odsprzedania taki kabelek
    artex(_at_)adres.pl
  • REKLAMA
  • REKLAMA
  • REKLAMA
  • #5 9250830
    _PREDATOR_

    VIP Zasłużony dla elektroda
    Wykopaliska zamykam zalecając zapoznanie się z regulaminem forum.
REKLAMA