logo elektroda
logo elektroda
X
logo elektroda
Adblock/uBlockOrigin/AdGuard mogą powodować znikanie niektórych postów z powodu nowej reguły.

Mega8 brakuje wolnych portow co zrobic?

elektronik999 21 Kwi 2009 18:23 1521 15
  • #1 6441043
    elektronik999
    Poziom 26  
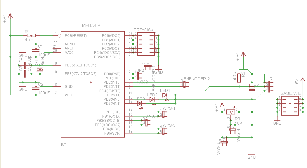
    Witam. Mam drobny problem. A odnosnie brakuje mi juz wolnych pinow w procesorze. I dlatego sie zastanawiam czy by nie można inaczej obsłużyć wyswietlacza (standardowego 2x16) klawiatury i diod led. Aktualnie mam tak:
    Mega8 brakuje wolnych portow co zrobic?
    chciałbym zebym mogł wysterować wiecej diod led. O ile wogole da się tak. Zmiana procesora nie wchodzi w gre.
  • #3 6441092
    _Robak_
    Poziom 33  
    Mozesz np uzyc rejestrow przesuwnych.
  • #4 6441096
    Konto nie istnieje
    Poziom 1  
  • #5 6441146
    elektronik999
    Poziom 26  
    A jakieś przykłady? I mam jeszcze pytanie czy cięzko to pozniej oprogramowac?
  • Pomocny post
    #6 6441206
    crazy_phisic
    VIP Zasłużony dla elektroda
    Pomijam błędy (niedopatrzenia) na schemacie - wszystkie przyciski możesz bardzo łatwo (i od strony programowej i sprzętowej) podpiąć i obsłużyć łącząc je do jedno wejście ADC ;)
  • #7 6441303
    wader_669
    Poziom 28  
    Temat juz byl.
    Jak znajde to zaraz podam linka
  • #8 6441343
    elektronik999
    Poziom 26  
    crazy_phisic napisał:
    Pomijam błędy (niedopatrzenia) na schemacie


    Mógłbyś mi powiedzieć jakie? Odrazu bym poprawił
  • Pomocny post
    #10 6441878
    crazy_phisic
    VIP Zasłużony dla elektroda
    Przydałyby się rezystory ograniczające prąd diod LED i kondensator elektrolityczny przy procesorze i LCD.
  • #11 6442014
    elektronik999
    Poziom 26  
    crazy_phisic napisał:
    Przydałyby się rezystory ograniczające prąd diod LED i kondensator elektrolityczny przy procesorze i LCD.
    Co do rezystorów to faktycznie zapomnialem. 330 om powinno wystarczyc nie?
    a co do elektrolitow to nie potrzeba wystarczaja te co są. Jeszcze nigdy nie mialem problemow z tego powodu
  • Pomocny post
    #12 6442487
    Konto nie istnieje
    Poziom 1  
  • #13 6443913
    M. S.
    Poziom 34  
    Zastosuj AT Mega 16. Oszczędzisz czas i miejsce na płytce kosztem kilku złotych, które i tak wpakujesz w dodatkowe elementy.
  • Pomocny post
    #14 6445016
    Dar.El
    Poziom 41  
    Witam
    Ja łączę przyciski z LEDami i obsługuję to wszystko multipleksowo.
  • #15 6449428
    rpal
    Poziom 27  
    Kol. M.S. moim zdaniem podał najlesze rozwiązanie, cena niewiele wyższa a odpadają dodatkowe kości i rozbudowa samej płytki.
  • #16 6449631
    elektronik999
    Poziom 26  
    M. S. napisał:
    Zastosuj AT Mega 16. Oszczędzisz czas i miejsce na płytce kosztem kilku złotych, które i tak wpakujesz w dodatkowe elementy.

    rpal napisał:
    Kol. M.S. moim zdaniem podał najlesze rozwiązanie, cena niewiele wyższa a odpadają dodatkowe kości i rozbudowa samej płytki.

    A moim zdaniem nabijacie tylko posty (tak jak ja teraz) nic nie wnoszacymi do tematu postami. W pierwszym poście napisałem ze nie wchodzi w gre wymiana procka. Wieć nie piszcie zeby wymienić procesor bo to bez sensu
REKLAMA