Cześć!
To jest mój pierwszy projekt jaki chce wykonać od początku do końca (prawie) sam. Do tej pory składałem lub modyfikowałem gotowe kity i cudze rozwiązania więc moja wiedza jest trochę mizerna ale może niedługo się to zmieni
Mam opanowane podstawy języka c (lecz nigdy go nie używałem podczas "tuningowania" gotowców). Bascoma też ogarniam, lecz z helpem.
Do rzeczy:
Chciałbym zbudować regulator obrotów 3 - 4 wentylatorów. Regulator ma sterować prędkościa obrotów wentylatorów automatycznie lub manualnie (każdy wentylator z osobna). W datasheecie atmegi wyczytałem że ma tylko 3 sprzętowe kanały PWM więc 1 port musiał by być zrobiony programowo. Żeby nie było zbyt prosto prędkość wentylatorów ma być ustalana na podstawie odczytu temperatury z DS18B20. Jeszcze bardziej komplikując niech temperatura będzie wyświetlana na LCD 2x16 oraz prędkości obrotowe wentylatorów.
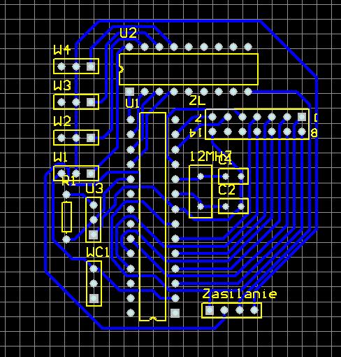
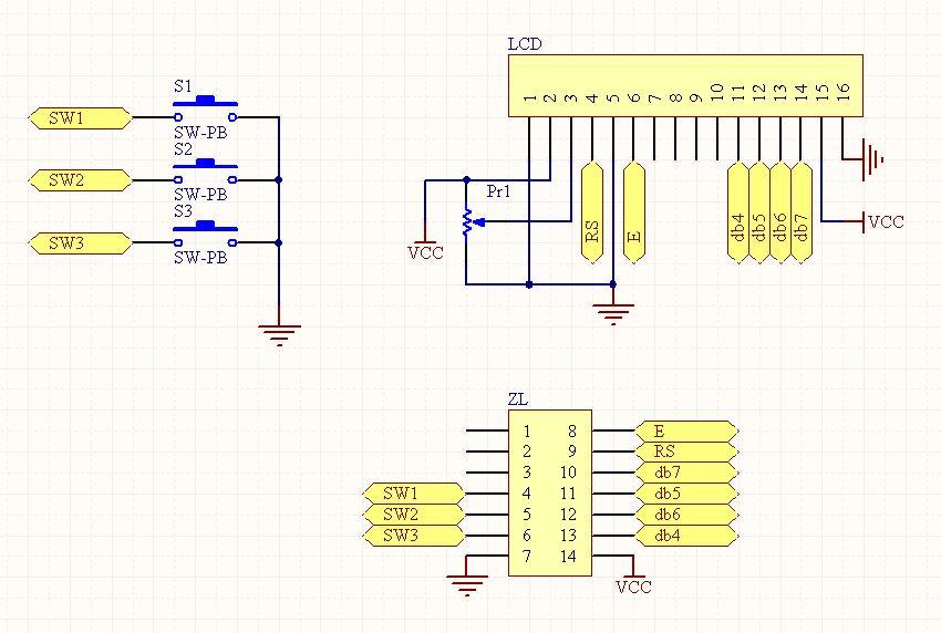
Oto schemat ideowy oraz PCB.
Złącze 14 pinowe prowadzi do płytki na której będzie wyświetlacz + 3 przyciski.
I teraz kilka pytań:
Jak w C ustawić we/wy? W necie jest cała masa rożnych sposobów, które nie zrozumiem (set_bit(xxx) clear_bit(xxx), sbi cbi #define SET_BIT(r,x) r|=_BV(x) itd...)
W bascomie jest to bardzo proste ale postanowiłem robić to w C.
W czy mogę np porty wyświetlacza podpiąć np: db7 - PIND.1 db6 PINC.3 (dowolnie tak aby jeszcze bardziej uprościć ścieżki na płytce PCB?)
To jest mój pierwszy projekt jaki chce wykonać od początku do końca (prawie) sam. Do tej pory składałem lub modyfikowałem gotowe kity i cudze rozwiązania więc moja wiedza jest trochę mizerna ale może niedługo się to zmieni
Do rzeczy:
Chciałbym zbudować regulator obrotów 3 - 4 wentylatorów. Regulator ma sterować prędkościa obrotów wentylatorów automatycznie lub manualnie (każdy wentylator z osobna). W datasheecie atmegi wyczytałem że ma tylko 3 sprzętowe kanały PWM więc 1 port musiał by być zrobiony programowo. Żeby nie było zbyt prosto prędkość wentylatorów ma być ustalana na podstawie odczytu temperatury z DS18B20. Jeszcze bardziej komplikując niech temperatura będzie wyświetlana na LCD 2x16 oraz prędkości obrotowe wentylatorów.
Oto schemat ideowy oraz PCB.
Złącze 14 pinowe prowadzi do płytki na której będzie wyświetlacz + 3 przyciski.
I teraz kilka pytań:
Jak w C ustawić we/wy? W necie jest cała masa rożnych sposobów, które nie zrozumiem (set_bit(xxx) clear_bit(xxx), sbi cbi #define SET_BIT(r,x) r|=_BV(x) itd...)
W bascomie jest to bardzo proste ale postanowiłem robić to w C.
W czy mogę np porty wyświetlacza podpiąć np: db7 - PIND.1 db6 PINC.3 (dowolnie tak aby jeszcze bardziej uprościć ścieżki na płytce PCB?)
