#1 6482115 02 Maj 2009 18:16 Lukasz_121 Lukasz_121 Poziom 2 #1 6482115 02 Maj 2009 18:16 Witam i prosze o pomoc !! potrzebuje schemat jakiegos scalonego wzmacniacza pomiarowego !! Bardzo prosze o szybka pomoc !!
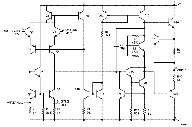
Pomocny post #2 6482281 02 Maj 2009 19:14 Rzuuf Rzuuf Poziom 43 Pomocny post? (+1) Pomocny post #2 6482281 02 Maj 2009 19:14 Witam! Oto schemat jednego z najpopularniejszych scalonych wzmacniaczy operacyjnych: LM714, przez wiele lat stosowany do zastosowań pomiarowych: Mam na sprzedaż: 02.12.2019 Tranzystory P215W 12.12.2017 Podręcznik "Architektura komputerów" 01.12.2017 Modem E630 HUAWEI 02.04.2017 Tranzystory KD502