logo elektroda
logo elektroda
X
logo elektroda
REKLAMA
REKLAMA
Adblock/uBlockOrigin/AdGuard mogą powodować znikanie niektórych postów z powodu nowej reguły.

Zwrotnice pod głośniki phonocar

Arn'Us 04 Maj 2009 23:10 2882 10
REKLAMA
  • #1 6490696
    Arn'Us
    Poziom 10  
    Witam, posiadam zestaw dwudrożny Titanium Line 165 mm
    Parametry:
    # średnica: 165 mm
    # Moc maksymalna: 120 W
    # Moc muzyczna (RMS): 60 W
    # Pasmo przenoszenia: 70-5000 Hz
    # Skuteczność: 91 dB
    # Impedancja: 4 Ohm
    # Chromowany kosz głośnika
    # Membrana: Polipropylen
    # Średnica cewki: 25 mm
    # Głębokość montażu: 70 mm

    Chcę do nich zrobić zwrotnice dwudrożne.
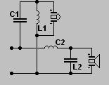
    Mam program Zwrotnice V3.0 i stworzyłem coś takiego:
    Zwrotnice pod głośniki phonocar

    C1= 10,044 µF
    C2= 10,044 µF
    L1= 0,321 mH
    L2= 0,321 mH


    Co sądzicie o tej zwrotnicy?

    Dodano po 8 [minuty]:

    Parametry tweetera:

    Neodym-Magnet
    Kopułka Silk
    Voice Coll 19mm
    Impedencja 4Omhm
  • REKLAMA
  • #2 6490783
    cursor
    Poziom 30  
    Nie ryzykowałbym podłączenia głośników pod zwrotnicę z takimi elementami.

    Najprostsza zwrotnica to kondensator 3,3uF na wysoki i woofer podłączony bezpośrednio
  • REKLAMA
  • #3 6491173
    Arn'Us
    Poziom 10  
    Posiadam właśnie taką zwrotnicę, lecz woofer całkowicie nie wyciąga niskich tonów, wiem że standardowo w tym zestawie są zwrotnice dwudrożne phonocara, ja natomiast takowych nie posiadam. Jakich elementów najlepiej użyć, żeby je zastąpić?
  • REKLAMA
  • #4 6493511
    all4you_9
    Poziom 20  
    Że tak się podłączę pod temat.
    Czy w takich zestawach odseparowanych, zwrotnica coś obcina dla głośnika mid-bassowego, czy to tylko dla wysoko tonowego??
  • REKLAMA
  • #5 6493579
    powalla
    Moderator CarAudio
    To zależy w jakim zestawie, bo w jednych obcina, a w drugich nie. Kwestia samego miejsca obcięcia, stromości filtrów itd. to sprawa indywidualna i zależy od multum czynników... temat bardzo obszerny.
  • #6 6494020
    ukashec
    Poziom 22  
    Dodam jeszcze tylko, że te same głośniki w każdym innym aucie zagrają zawsze odrobinę inaczej.
    A robienie zwrotnicy na podstawie czysto teoretycznych wyliczeń nie znając przynajmniej charakterystyk głóśników to strata czasu i pieniędzy. Jeżeli już, to lepiej pokierować się własnym słuchem, ale do tego trzeba mieć trochę wiedzy i doświadczenia.
  • #7 6495183
    all4you_9
    Poziom 20  
    powalla napisał:
    To zależy w jakim zestawie, bo w jednych obcina, a w drugich nie. ....


    "Słynne" helixy db 62.1, nie mam na razie czasu i warunków, żeby zamontować komplet, więc tylko głośniki basowe i zastanawiam się czy jest sens montować zwrotnice. Dodam że głośniki "basowe" fabryczne miały jakieś kondensatory.
  • #8 6495545
    powalla
    Moderator CarAudio
    Nie wiem w czym problem, bo zamontowanie zwrotek w systemie sprowadza się do przykręcenia 8 śrubek. Zresztą co Ci szkodzi spróbować posłuchać bez zwrotek? Jeśli będzie dl Ciebie Ok, to tak zostawisz i po problemie.
  • #9 6495877
    Arn'Us
    Poziom 10  
    Jest więc ktoś może w posiadaniu dwudrożnych zwrotek do kompletu phonocara titanium 2/837 lub podobnego zestawu? mógłby podać wartości elementów lub schemat?
  • Pomocny post
    #10 6496096
    cursor
    Poziom 30  
    Tu masz zwrotnicę z zestawu DSK Hertza:
    Zwrotnice pod głośniki phonocar
    Myślę, że taka zwrotnica w zupełności wystarczy
    Kondensator w torze wysokotonowego daj co najmniej MKT lub MKSE(najlepiej MKP), szkoda uszu na kondensator bipolarny
  • #11 6497733
    Arn'Us
    Poziom 10  
    Dzięki wielkie!!
REKLAMA