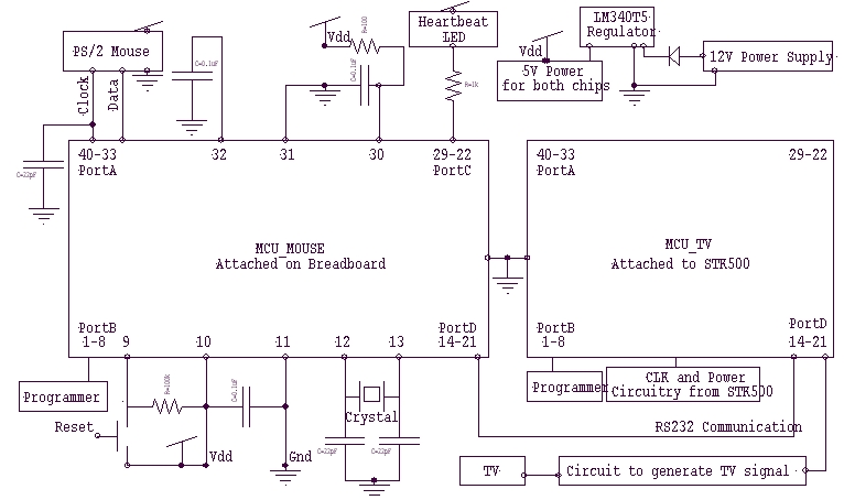
Poniżej przedstawiam dwa układy znalezione w internecie, działające właściwie w ten sam sposób - są to urządzenia za pomocą których można rysować na ekranie.
W skład wchodzą właściwie wyłącznie mikrokontrolery. Pierwszy zbiera dane od myszki (ruch, naciśniecia klawiszy) i przesyła je do drugiego mikrokontrolera który steruje ekranem TV. Myszka użyta ma interfejs PS2. Obsługiwany jest tylko jeden klawisz myszki - całość działa jak popularny program Paint, tylko trochę uproszczony.
Kod:
http://instruct1.cit.cornell.edu/courses/ee476/FinalProjects/s2004/jcc72/code.html
Schemat:
Źródło:
http://instruct1.cit.cornell.edu/courses/ee47.../Paint%20Program%20Webpage/Paint_Program.html
http://instruct1.cit.cornell.edu/courses/ee476/FinalProjects/s2004/jcc72/high.html
Fajne? Ranking DIY