logo elektroda
logo elektroda
X
logo elektroda
REKLAMA
REKLAMA
Adblock/uBlockOrigin/AdGuard mogą powodować znikanie niektórych postów z powodu nowej reguły.

Podłączenie preampa pod radio

kalowiec 15 Maj 2009 21:34 1548 2
REKLAMA
  • #1 6534727
    kalowiec
    Poziom 11  
    Witam.
    Chciałem podłączyć przenośny wzmacniacz słuchawkowy w roli preampa do radia samochodowego. Nie mam wejscie aux więc postanowiłem podpiąc mp3playera, pomijając zbędne elementy w torze radia. Problem dotyczy podłączenia wirtualnej masy preampa (zasilanie z akumulatora samochodowego) - nie wiem gdzie ją wpiąć, bo do obudowy nie mozna bo wirtualną mase szlag trafia.
    Pozdrawiam
  • REKLAMA
  • #2 6534892
    wasylwek
    VIP Zasłużony dla elektroda
    Wytłumacz "realnie" o co chodzi z masą wirtualną bo... zbaraniałem.
  • #3 6534938
    kalowiec
    Poziom 11  
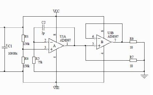
    Preamp jest oparty o opampa zasilanego symetrycznie takim zasilaczem
    Podłączenie preampa pod radio
    Kabelki sygnałowe wlutowałem przed koncówką mocy opartej na lm2005, a po zwarciu masy wirtualnej (sztucznej) do masy radia opamp robi sie gorący, a z glosników słychac buczenie i trzaski. Zwyczajnie nie wiem jak podłączyć masę preampa pod radio.

    Dodano po 3 [godziny] 37 [minuty]:

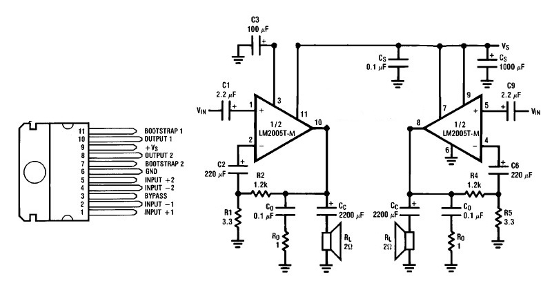
    Załączam jeszcze schemat koncówki mocy - moze ktos pokaze w które miejsce podpiąc wirtualną masę.
    Podłączenie preampa pod radio
REKLAMA