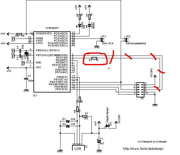
Wykonałem programator USBasp wedle projektu pana Thomasa Fischl.
Po podłączeniu wykrywa komputer go zainstaluje sterowniki i programuję Attiny2313 no i wychodzi udało mi się go zaprogramować, ale taki prostym wsadem.
Później biorę Atmega8 świeżo kupiony programuję i jakby wszystko jest okej, ale po podłączeniu widać, że nie jest zaprogramować spróbowałem i wgrałem kod a później go odczytałem nic nie odczytał, czyli nic nie wgrał.
Próbowałem programem AVRDUDE GUI a także takim innym po angielsku.
W obydwóch wypadkach ton samo.
Co to może być może inaczej fuse bity ustawia?
Pozdrawiam Quintus87
Po podłączeniu wykrywa komputer go zainstaluje sterowniki i programuję Attiny2313 no i wychodzi udało mi się go zaprogramować, ale taki prostym wsadem.
Później biorę Atmega8 świeżo kupiony programuję i jakby wszystko jest okej, ale po podłączeniu widać, że nie jest zaprogramować spróbowałem i wgrałem kod a później go odczytałem nic nie odczytał, czyli nic nie wgrał.
Próbowałem programem AVRDUDE GUI a także takim innym po angielsku.
W obydwóch wypadkach ton samo.
Co to może być może inaczej fuse bity ustawia?
Pozdrawiam Quintus87
