Projekt ten powstał na konkurs Circuit Cellar / Atmel AVR Design Contest. Jest to urządzenie stworzone z myślą o osobach które mają problemy ze wzrokiem - wyniki operacji są nie tylko wyświetlane na ekranie LCD ale także odtwarzane są nagrania poszczególnych cyfr.
Kalkulator operuje oczywiście także na liczbach rzeczywistych. Posiada 4 najprostsze funkcje matematyczne oraz potrafi odwrócić liczbę (1/x), zrobić pierwiastek oraz wykonywać operacje z zapamiętywaniem w pamięci wyników pośrednich.
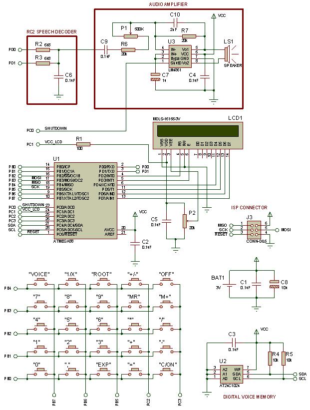
Do zbudowania kalkulatora wykorzystano 3 układy scalone (w tym mikrokontroler), schemat blokowy oraz schemat połączeń elektrycznych zamieszczam poniżej:
Zasilanie z bateryjki 3.6V. Atmega 88 dba o obsługę klawiatury i oczywiście o wykonywanie obliczeń oraz wyświetlanie i odgrywanie wyników. Nagrania dla poszczególnych cyfr są przechowywane w pamięci EEPROM z interfejsem I2C.
Źródło:
http://www.circuitcellar.com/avr2006/winners/AT3295.htm
Fajne? Ranking DIY
