logo elektroda
logo elektroda
X
logo elektroda
REKLAMA
REKLAMA
Adblock/uBlockOrigin/AdGuard mogą powodować znikanie niektórych postów z powodu nowej reguły.

który wzmaczniacz lepszy do Tonsil GDN 30/120 8ohm

bibi717 24 Maj 2009 10:54 1807 5
REKLAMA
  • #1 6567715
    bibi717
    Poziom 21  
    Witam

    Chciałbym zasięgnąć opini ekspertów w wyborze wzmacniacza do mojego Gdn 30/120.
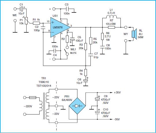
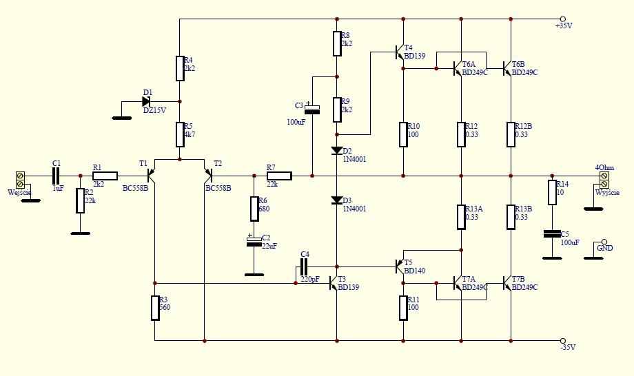
    Poniżej zamieszczam dwa schematy wzmacniaczy monofonicznych
    które mogę zrobić. Poradźcie który lepszy

    który wzmaczniacz lepszy do Tonsil GDN 30/120 8ohm

    który wzmaczniacz lepszy do Tonsil GDN 30/120 8ohm
  • REKLAMA
  • #2 6567844
    sq8ju
    Poziom 24  
    I jeden i drugi ma za małą moc, aby ten głośnik poprawnie wysterować.
  • REKLAMA
  • #3 6568034
    globus1987
    Poziom 29  
    Za słaby był by ten wzmacniacz musisz mieć cos chociaż mocy nominalnej jak głośnik czyli te 120w a przydało by sie cos z zapasem żeby sie nie męczył czyli chociaż te 150w przy /8ohm nominalnej.Przecież jest na elektrodzie dużo schematów i projektów budowy wzmacniaczy.
  • REKLAMA
  • REKLAMA
  • Pomocny post
    #5 6569505
    wiewior_kg
    Poziom 26  
    Do tego głośnika najlepszy był by Holton 200:
    https://www.elektroda.pl/rtvforum/topic830333.html

    Te, które podałeś są za słabe i nie wykorzystasz głośnika w 100% no chyba, że ten ostatni mógł by być, ale pod warunkiem, że ma prawdziwe parametry a z tym nigdy nie wiadomo :).
  • #6 6572713
    bibi717
    Poziom 21  
    Dzięki za odpowiedź
    Zbuduję Holtona 200
REKLAMA