logo elektroda
logo elektroda
X
logo elektroda
Adblock/uBlockOrigin/AdGuard mogą powodować znikanie niektórych postów z powodu nowej reguły.

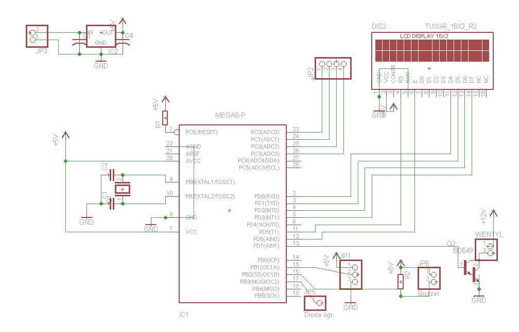
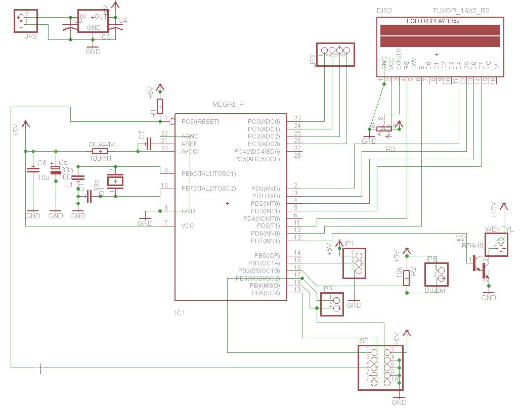
Czy schemat jest poprawny?

czopik2004 24 Maj 2009 16:22 7294 30
  • #1 6569147
    czopik2004
    Poziom 19  
    Witam!

    Nie mam pewności co do narysowanego przez siebie schematu, więc chciałem zapytać bardziej doświadczonych Kolegów o radę.


    Schemat wygląda tak:
    Czy schemat jest poprawny?

    Z góry dziękuję za pomoc w znalezieniu ewentualnych błędów.
    Pozdrawiam: Kamil
  • #2 6569212
    Mat_91
    Poziom 25  
    Co do schematu:
    -brak kondensatorów 100nF na zasilaniu uC
    -brak potencjometru do kontrastu lcd
    -"dioda ogr" na schemacie to dioda led? Jeśli tak to w szukajce eagla wpisz "led5mm"
    -staraj się prowadzić linie na schemacie pod kątem prostym:)
  • #3 6569268
    czopik2004
    Poziom 19  
    Dziękuję za zainteresowanie!

    To jest tak, że podłączam to ustrojstwo do zasilacza 2x ten z electronics lab. Ma mi mierzyć prąd, napięcie, temperaturę. Reagować na zadziałanie ograniczenia (połączenie z diodą LED z zasilacza) - puszczając buzzer i na temperaturę - włączając wentylator.

    Pozdrawiam!
  • #4 6569307
    Mat_91
    Poziom 25  
    W takim razie dodaj jeszcze dławik pomiedzy Vcc a AVcc. No i kondensator pomiędzy Vref a AVcc.
  • #5 6569324
    czopik2004
    Poziom 19  
    Chodziło Koledze o Aref? Dodałem co trzeba. Czy Po zapaleniu diody ograniczenia procesor wykryje logiczne 1 na porcie? Czy trzeba jakieś dzielniki?
    Czy schemat jest poprawny?
    Pozdrawiam!
  • #6 6570818
    rpal
    Poziom 27  
    Złącze ISP do programowani jest wg. jakiegoś egzotycznego standardu, mam na myśli numery końcówek. W czymś takim nic nie zaprogramujesz.
  • #7 6571451
    czopik2004
    Poziom 19  
    Numery końcówek nie są tak ważne chyba. Przecież można odwrócić osłonkę gniazda, prawda? Reszta jest poprawnie?

    Pozdrawiam!
  • #8 6571541
    Konto nie istnieje
    Poziom 1  
  • #9 6572185
    czopik2004
    Poziom 19  
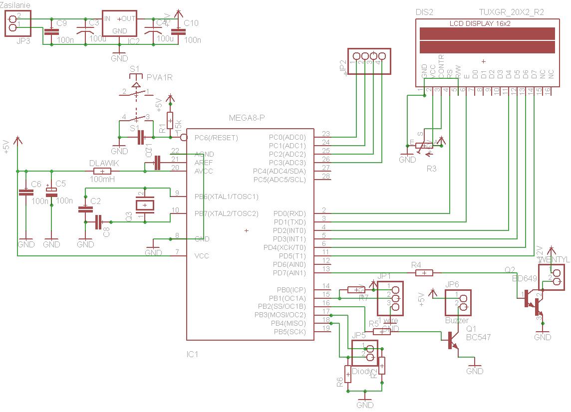
    Poprawiłem złącze, mam nadzieję dobrze:

    Czy schemat jest poprawny?

    Notę później przeglądnę. Głównie chodzi chyba o układ resetu układu - zgadza się? Jeśli chodzi o Eagle, to jest to pierwszy poważny projekt. Może Kolega podpowiedzieć, co i jak?

    Pozdrawiam!
  • #10 6572530
    Konto nie istnieje
    Konto nie istnieje  
  • #11 6573531
    rpal
    Poziom 27  
    Zależy od źródła zakupu ale mniej więcej to 2,5 PLN (nowy element) w zamian za stabilne źródło impulsów zegarowych dla całej konstrukcji. Warto oszczędzać ? Fakt czasy są ciężkie i trzeba zaciskać pasa, tylko czy aż tak aby łamał żebra ?
  • #12 6574225
    janbernat
    Poziom 38  
    Z PD.7 do bazy tranzystora daj opornik
    470OHm-2.2kOHm.
    Nic się nie stanie groźnego jak go nie będzie-ale po co w bazę darlingtona dawać tyle prądu.
    I postaraj się nie prowadzić ścieżek wewnątrz symbolu układu-to jest dozwolone-ale jak to wygląda...
  • #13 6574775
    rpal
    Poziom 27  
    Po co ten opornik R2 rónolegle do buzera podłączony ? Wystarczy PB2 poprzez szeregowy rezystor 1,5-2,2k puścić na dowolny tranzystor npn małej mocy a w obwodzie kolektora wsadzić buzer, głośniczek, mały przetwornik piezoceramiczny lub po prostu zwykły brzęczyk. R1 powienien mieć wartość min 10k do 22 k najlepiej z kondensatorem 4,7n-10n podłączonym od linii RESET do masy. Co do wentyla(tora) :) podłączonego do +12V to bym poważnie się zastanowił co do odkłócenia całego układu za pomocą odpowiednich filtrów bo jeśli trafi się tobie silnik komutatorowy który będzie dodatkowo siał zakłóceniami to nienadążysz resetować układu. Zmieniłbym też kolejność linii podłączonych do LCD na taką PD0-RS,PD1-R/W,PD2-EN,PD4-D4,PD5-D5,PD6-D6,PD7-D7. Raz że jest to bardziej "logicznie" i będzie się potem łatwiej programować a co może bardzie ważne to gdybyś się kiedyś zainteresował Codevision AVR to tam na sztywno jest zdefiniowana właśnie taka kolejność. Myślę że to wszystko.
  • #14 6575383
    czopik2004
    Poziom 19  
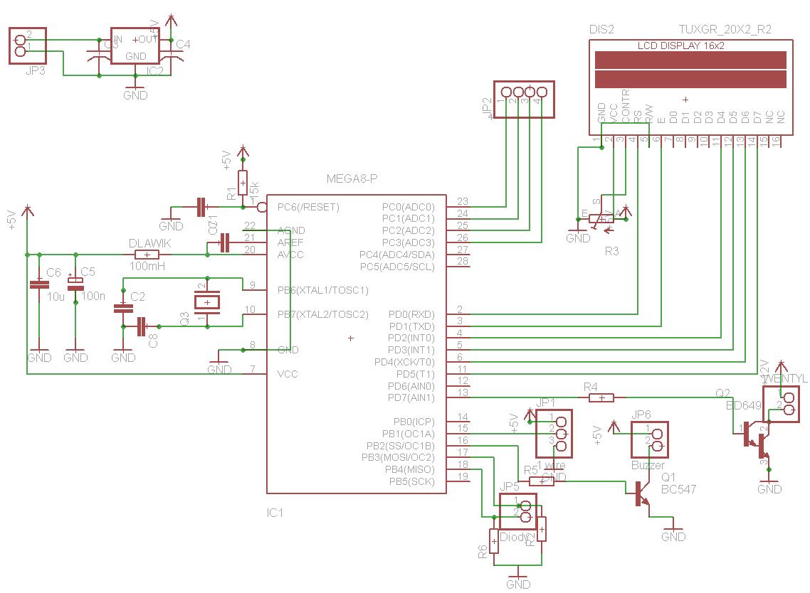
    To tak:
    Zrezygnowałem ze złącza ISP - nie jest potrzebne, a tylko utrudnia wykonanie płytki, którą jak dla mnie i tak trudno jest narysować.
    Zastanawiam się nad załączaniem wentylatora przez przekaźnik. Zmniejszyłoby to ewentualne zakłócenia...
    LCD ustawiłem tak, żeby łatwiej było narysować płytkę.
    Wygląda to mniej więcej tak:
    Czy schemat jest poprawny?
  • #15 6575418
    dawid512
    Poziom 32  
    R/W podłącz do masy.
    Brakuje rezystora podciągającego na linii 1wire.
    Jeżeli zrezygnujesz ze złącza ISP to będziesz musiał przekładać procka za każdym razem jak będziesz chciał go zaprogramować.
  • #16 6575471
    czopik2004
    Poziom 19  
    Jeśli zapisuję jeden znak do wyświetlacza, to R/W może być umaszone? Wiem, że będę musiał przekładać. Nie sprawia mi to większych trudności :) A bez tego złącza o wiele łatwiej będzie zrobić płytkę.

    Pozdrawiam!
  • #17 6575566
    Elektrooonik
    Poziom 29  
    Jakiej mocy jest ten wentyl sterowany z PD7?
    Watpie zeby potrzebny byl darlington, a napewno na bazie potrzebny jest rezystor, podaj parametry tego odbiornika bedzie mozna pomoc z doborem elementów.

    Dodano po 1 [minuty]:

    czopik2004 napisał:
    umaszone

    Nie lepiej napisać "podłączone do masy" ? :) I wszyscy zrozumieją i jakoś ładniej wygląda :)
  • #18 6575591
    rpal
    Poziom 27  
    dawid512 napisał:
    R/W podłącz do masy.

    Ja mam nadzieje że wiesz dlaczego ten R/W ma podłaczyć do masy. Wcześniej pisałem koledze że zadnym problemem jest wymusić O logiczne na tej końcówce i mieć w tensposób masę.
    Zyskuje się tym samym np. możliwość sprawdzania statusu wyświetlacza po co więc ograniczać się na samym starcie zwierając ten sygnał do masy. Wolne wyprowadzenia i tak zostają więc to nie jest argument.
    Poza tym może koledze lepiej polecić gotowca których pełno jest w sieci ? W sumie na przykładzie nauczy się myślę że szybciej niż ciągle zmieniając ten swój projekt.
  • #19 6575604
    Elektrooonik
    Poziom 29  
    Zwykle nie ma sensu sprawdzanie statusu wyświetlacza, oszczędniej wychodzi odczekanie czasu potrzebnego do zapisania znaku, chyba, że wymagania czasowe są bardzo krytyczne i jest akurat wolna nóżka mikrokontrolera.

    Dodano po 1 [minuty]:

    Co do gotowców: ciekawe przykłady: http://radzio.dxp.pl/hd44780/
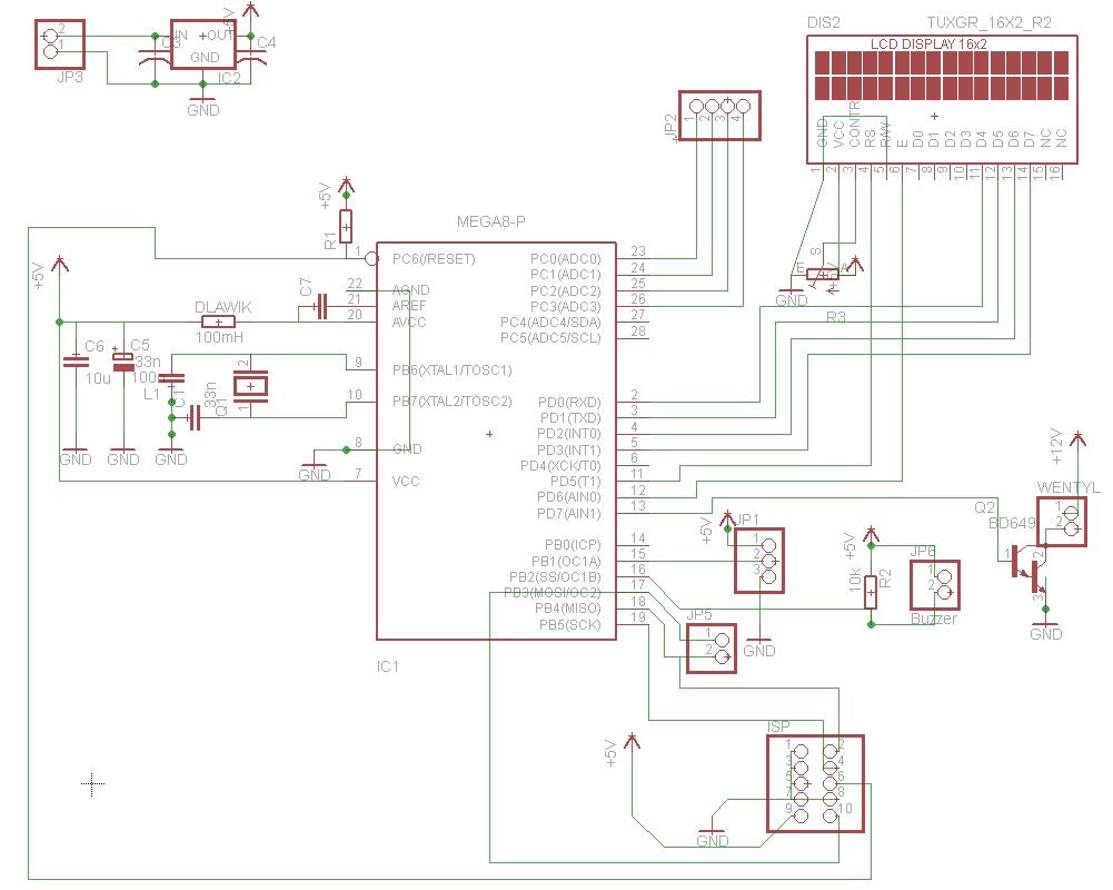
  • #20 6579037
    czopik2004
    Poziom 19  
    Mam nadzieję finalna wersja. Jak wentylatorek będzie za bardzo siał, to dodam załączanie przez przekaźnik.

    Czy schemat jest poprawny?

    Pozdrawiam!
  • #21 6579308
    rpal
    Poziom 27  
    nie wiem jak koledzy ale dla mnie bomba :) złacze ISP jakoś się zagubiło po jego krytyce. Kolega zrezygnował z programowania ? a co do siania wentylatora to czy przez przekaźnik czy przez tranzystor to żadna różnica bedzie o ile będzie to miało wspólną masę. Przekażnik istotnie mase może odizolowac pod warunkiem że zasilanie procka będzie pochodzić z innego źródła niż wentylatora. Na mój gust to wentylatory od zasilaczy komputerowych i od procesorów na zwykłych pc-tach będą do tego najlepsze złom kompputerowy jest powszechnie dostępny więc będzie i miło i tanio :)
  • #22 6579388
    czopik2004
    Poziom 19  
    Schemat, jak Kolega pisze - ok. Teraz będzie ładna zabawa nad płytką jednostronną :) A może komuś się bardzo nudzi? Jak coś, to w załączniku schemat...
    Co do ISP, to nie jest problemem przełożenie procka kilka razy w programator. Ma to chodzić w zasilaczu, więc raczej niezbyt często będę coś zmieniał.
    Pozdrawiam!
  • #23 6579954
    Konto nie istnieje
    Poziom 1  
  • #24 6580676
    Wojtek75
    Poziom 24  
    Kolega dawid512 już ci pisał, że nie masz rezystora podciągającego na 1wire a ja go dalej nie widzę. Jak chcesz żeby ta magistrala była użyteczna to radzę go dołożyć.
  • #25 6581228
    czopik2004
    Poziom 19  
    1: Kondensatory już mają wartości, dodałem też dwa 100nF
    2: Wartość zmieniłem.
    3: Na tych pinach ma być wykrywany stan wysoki (napięcie na diodzie od ograniczenia).
    4: LCD będzie połączony zwykłym kablem, lub nawet cały moduł będzie miał go na stałe, więc złącze nie jest konieczne.
    5: Trudno o pomyłkę, jak samemu projektowało się układ i wie, co, gdzie i jak.
    6: Złącze konieczne nie jest, ponieważ nie ma dla mnie problemu z przełożeniem układu na chwilkę do programatora.
    7: W jaki sposób dołączyć ten przycisk? Ma on zwierać Reset do masy?

    Coś takiego?
    Czy schemat jest poprawny?
    Pozdrawiam!
  • #26 6581938
    Wojtek75
    Poziom 24  
    czopik2004 napisał:

    7: W jaki sposób dołączyć ten przycisk? Ma on zwierać Reset do masy?


    Tak.

    Ten przycisk sobie zmień w bibliotece switch-tact masz element DTS-6 jego raster pasuje idealnie pod takiego microswitcha: Czy schemat jest poprawny?
    Generalnie jak rysujesz coś w eaglu radzę zwracać uwagę na parametry elementów takie jak grid, raster, outline, package dowiesz się z nich sporo o rozmiarze elementu i rozstawie wyprowadzeń. Bo po zaprojektowaniu płytki może się okazać, że co nieco nie pasuje.
  • #27 6583820
    czopik2004
    Poziom 19  
    Cytat:
    w bibliotece switch-tact masz element DTS-6

    Zmienione... Coś jeszcze nie pasuje? Bo w końcu zabrałbym się za projektowanie i wytrawianie płytki...

    Pozdrawiam!
  • #28 6585153
    Wojtek75
    Poziom 24  
    czopik2004 napisał:
    Zmienione... Coś jeszcze nie pasuje? Bo w końcu zabrałbym się za projektowanie i wytrawianie płytki...

    Na to pytanie musisz sobie już sam odpowiedzieć bo tylko ty wiesz jakich elementów chcesz użyć.
    Ten symbol kwarcu jeszcze trochę mi się nie podoba ja z reguły stosuje przewlekane w obudowach (package) HC49 lub HC49/S chyba najbardziej popularne. Elektrolity w bloku zasilania te o pojemnościach 100uF napięciu 16/25V w obudowach pionowych najczęściej mają raster 2,5mm radzę sprawdzić. Ten stabilizator to 7805? w razie czego jest w bibliotekach eagle i jeszcze potencjometr od kontrastu również radzę się upewnić, że to element który posiadasz.
    Ja bym sobie jeszcze podświetlił ten wyświetlacz (wieczorami nie trzeba wytężać mocno wzroku) bibliotekę z uwzględnionym podświetleniem (pin 15, 16 LCD) możesz sobie ściągnąć ze strony Cadsoft.
  • #30 6585972
    rpal
    Poziom 27  
    kol. Czopik Twoje lenistwo zaczyna sięgać szczytów Himalajów :) Nie licz że ktoś coś uczyni poza Tobą. Jak się nie przewrócisz to się nie naucys taki film z Kobielą był dawno temu. Więc sam sobie czyń przy okazji się "przewracając".
    Czy to tak trudno z menu "File" wybrać "Switch to board" i potwierdzić generowanie PCB?
REKLAMA