logo elektroda
logo elektroda
X
logo elektroda
REKLAMA
REKLAMA
Adblock/uBlockOrigin/AdGuard mogą powodować znikanie niektórych postów z powodu nowej reguły.

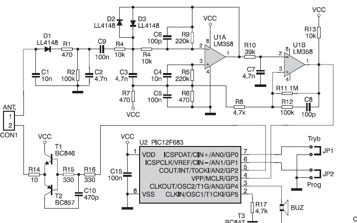
Budowa zamka RFID [bascom]

gothye 05 Cze 2009 18:50 5874 5
REKLAMA
  • #1 6620098
    gothye
    Poziom 33  
    Witam
    Chciałbym zbudować prosty zamek rfid w oparciu o KIT AVT-969 ,z tym że chce wykorzystać tor analogowy ,a zamiast procesora pic użyć avr np M8 ,i tu pojawia sie moje pytanie :

    1.Jak odczytać kod karty ( wyście 1 LM358 podłącze do INT0 uC ) ?
    2.W jaki sposób obliczyć PWM uC aby generował 125khz na wyjściu ??
  • REKLAMA
  • #2 6620189
    ZbeeGin
    Poziom 39  
    gothye napisał:
    2.W jaki sposób obliczyć PWM uC aby generował 125khz na wyjściu ??

    Zajrzeć do noty katalogowej ATMega8 w dziale "16-bit Timer/Counter1" lub "8-bit Timer/Counter2 with PWM and Asynchronous Operation". Wszystko jest napisane i nawet podane jako konkretne wzory.
    Najlepiej rozpocznij od przestudiowania podrozdziału "Clear Timer on Compare Match (CTC) Mode".
  • REKLAMA
  • #3 6629974
    gothye
    Poziom 33  
    Czy może ktoś pomóc w tym temacie ?
  • REKLAMA
  • REKLAMA
  • #5 6668899
    gothye
    Poziom 33  
    ok . A co z pierwszym pytaniem ,ma ktoś sposób na odczyt w ten sposób danych ?
  • #6 6673762
    Konto nie istnieje
    Poziom 1  
REKLAMA