logo elektroda
logo elektroda
X
logo elektroda
REKLAMA
REKLAMA
Adblock/uBlockOrigin/AdGuard mogą powodować znikanie niektórych postów z powodu nowej reguły.

[atmega16] [gcc] Proszę o pomoc! Już brak mi pomysłów.

dOnMeNdOzA 09 Cze 2009 16:14 1596 7
REKLAMA
  • #1 6635343
    dOnMeNdOzA
    Poziom 10  
    Witam serdecznie.
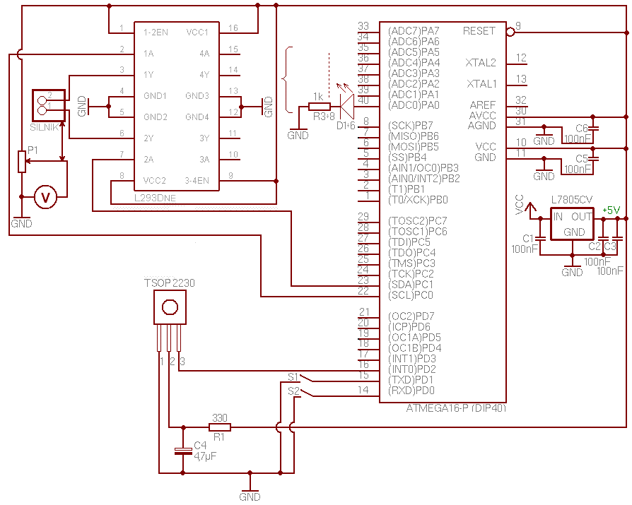
    Poniżej załączyłem schemat układu. Trudno mi sprecyzować problem, ponieważ jeszcze wczoraj wszystko działało. Dzisiaj chciałem zaprezentować projekt swojemu prowadzącemu i była kompletna klapa. Otóż, po włączeniu zasilania powinny świecić się diody na porcie A. Żadna się nie świeciła. Po odłączeniu zasilania od sterownika L293DNE, zapaliły się wszystkie diody. Niestety i tak procesor nie reagował na sygnał z pilota RC5, który miał być wyświetlany za pomocą diód. Podawałem zasilanie 7,5V na stabilizator. Później zmniejszyłem napięcie do 6V. Wtedy diody zaczęły szybko mrugać. Procesor nadal nie reagował na żaden sygnał. Przed chwilą przysiadłem do układu jeszcze raz i odłączyłem napięcie zasilania od odbiornika podczerwieni. Wówczas diody zgasły, jakby nie było wogóle zasilania na procesorze. Gdy odłączam kondensator między "+", a masą przy odbiorniku również gasną diody na porcie i nic nie mogę zrobić. Miałem wcześniej ten problem, ale nie wiem dlaczego, po krótkotrwałym zwarciu masy i "+" zasilania procesor, jakby się odblokowywał i już dalej mogłem robić co mi się podobało i wszystko działało. Na następny dzień (nie ruszając układu) znowu miałem ten problem. Zauważyłem również, że grzeje mi się stabilizator, chociaż nigdzie na pewno nie ma zwarcia, ponieważ wszystko dokładnie sprawdziłem. Nie mogę pojąć tego co się dzieje, ponieważ wszystko działało bez zarzutu, a nagle nic nie działa, mimo, że nie ruszałem wogóle układu. Jeżeli ktokolwiek, miał taki problem, albo po prostu wie co może być przyczyną to proszę o podpowiedź, co robić. Jestem już zdesperowany, ponieważ totalnie nie rozumiem dlaczego tak się dzieje. Z góry dziękuję za pomoc.
    [atmega16] [gcc] Proszę o pomoc! Już brak mi pomysłów.[/img]
    Jak coś, to mogę załączyć dodatkowo program sterujący, ale nie sądzę żeby to było konieczne, ponieważ, program jest na pewno w porządku.
  • REKLAMA
  • #2 6635558
    _Robak_
    Poziom 33  
    A sprawdzasz miernikiem czy na oko ? Bo cos mi sie wydaje ze na oko, a jak stabilizator sie grzeje to zle. Jesli masz miernik sprawdz napiecie na wyjsciu stabilizatora.
  • REKLAMA
  • #3 6635616
    Piotrek_P
    Poziom 18  
    Cześć,

    Z opisu sytuacji wygląda mi to na problem sprzętowy (mogę się mylić bo kodu nie widziałem).

    Ja bym sprawdzał po kolei.

    1. Odłączyć wszystkie układy od stabilizatora i popatrzeć miernikiem czy zasilanie jest stabilne w ważnych punktach płytki.
    2. Jeżeli coś nie tak to wymienić stabilizator (no chyba że coś z lutowaniem nie tak(?)).
    3. Sprawdzić obwody pod względem napięcia po włożeniu procka (może z nim coś nie tak, miałem taki przypadek).
    4. Jeżeli powyższe OK to podłączamy odbiornik IR i obserwujemy co się dzieje
    5 Jeżeli NIE OK to wymieniamy odbiornik na inny egzemplarz.

    Na koniec trzeba uwzględnić też obciążenie prądowe stabilizatora(!).
    Aha, hint: Pamiętaj że różnica napięć Vin -> Vout dla LM7805 wynosi _minimum_ 2V(!), czyli sprawdzaj układ przy takim napięciu jak miałeś wcześniej, ponad 7V.

    A jeszcze pytanie. Po co są S1, S2?

    Pozdrawiam
    Piotrek
  • #4 6636294
    dOnMeNdOzA
    Poziom 10  
    Niestety nie dysponuje miernikiem ktorym moglbym cokolwiek sprawdzic :cry:. Nie sadze ze problem jest z napieciem ktore podaje stabilizator, poniewaz wszystko dzialalo bez zarzutu, zupelnie stabilnie. Dzisiaj podlaczylem inny stabilizator, tego samego typu i problem byl taki sam, takze to bym wykluczyl. Procesor, ktory wykorzystuje jest juz drugim procesorem. Przy wczesniejszym problem byl ten sam. Oczywiscie wczesniej rowniez korzystalem z atmega16. Sprawdzalem trzy odbiorniki podczerwieni. 2xTFM oraz 1xTSOP. Nie jest to na pewno problem z lutowaniem poniewaz uklad lacze na plytce stykowej. Napiecie na stabilizator podawalem 6V, 7.5V, 9V, 12V. Przy napieciu 6V mrugaly diody. Przy kolejnych po prostu procesor nie reagowal.
    Jak podlacze odbiornik to poczatkowo nic sie nie swieci, a jak podlacze kondensator 4.7uF miedzy "+' i mase to diody sie zapalaja. Po odlaczeniu wszystkich ukladow i zostawieniu jedynie procesora, wszystko wyglada jakby nie dostawal on napiecia, ale napiecie dostaje na bank.
    Przyciski S1 i S2 sluza do uczenia procesora sygnalu z pilota, ktore maja sterowac silnikiem w lewo lub prawo. Załączam kod programu, bo pewnie zaraz ktos napisze ze pewnie mam cos z programem. Zapewniam ze moze nie jest on w pewnych miejscach napisany profesjonalnie, ale dziala na 100%
  • #5 6636370
    _Robak_
    Poziom 33  
    Niestety bez miernika to juz chyba nawet wrozka nie pomoze ;)
  • REKLAMA
  • #6 6636379
    janbernat
    Poziom 38  
    Miernik którym możesz cokolwiek sprawdzić kupisz za 20zł.
  • #7 6641137
    dOnMeNdOzA
    Poziom 10  
    Odłączyłem wszystkie układy od procka. Sprawdziłem napięcie na nóżkach i było równe 5V. Podłączyłem jedną diodę, żeby sprawdzić, czy świeci (powinna). Nie świeciła. Napięcie na diodzie było ok 0.38÷0.47V. Podłączone było zasilanie i masa z jednej i drugiej strony (VCC, GND, AVCC...). Podłączałem kondensatory 100nF miedzy nóżki od zasilania i masy. Również nic się nie działo. 5V zasilania, dioda nie świeci. Po podłączeniu kondensatora 4.7uF, diody szybko migały i nic poza tym. Próbowałem na dwóch stabilizatorach i bez stabilizatora. Ogólnie przetestowałem 4 procki (2xatmega16 i 2xatmega8). Dawałem różne napięcia zasilania od 4.5V do 12V z zasilacza. Nawet dwie różne płytki stykowe sprawdzałem. Może mistrzem elektroniki nie jestem, ale wiem, że wcześniej udawało mi się chociaż zaświecić diodę na porcie, teraz zupełnie nic nie reaguje. Jak macie jakiś pomysł co jeszcze mogę sprawdzić, to proszę o pomoc. Będę bardzo wdzięczny.
  • REKLAMA
  • #8 6646598
    dOnMeNdOzA
    Poziom 10  
    Udało mi się rozwiązac problem. Dziwne to, ale powodem był niesprawny zasilacz. Napięcie było, jakie trzeba. Prąd niby przepływał, ale jednak po zmianie zasialcza wszystko zadziałało.
REKLAMA