logo elektroda
logo elektroda
X
logo elektroda
REKLAMA
REKLAMA
Adblock/uBlockOrigin/AdGuard mogą powodować znikanie niektórych postów z powodu nowej reguły.

Szukam schematu regulatora temperatury -20/+50

R_O_Y 09 Cze 2009 17:21 2879 5
REKLAMA
  • #1 6635601
    R_O_Y
    Poziom 15  
    Witam!
    Szukam schematu z opisem, regulatora temperatury ze wskaźnikiem LED, zakres od około -20 do około +50 st. Zasilanie 12V a konkretnie z akumulatora samochodowego. Regulator ma służyć do regulacji temperatury powietrza w samochodzie (załączanie i wyłączanie klimatyzacji). Szukałem wśród układów do samodzielnego montażu oraz wśród gotowych schematów niestety nic nie spełnia moich oczekiwań.
    Układ powinien spełniać podstawowe kryteria:
    - jak najprostsza i w miarę niezawodna konstrukcja
    - niezbyt wygórowany koszt wykonania
    - zasilanie 12V
    - zakres możliwie najwęższy (jw)
    - sposób nastawiania zadanej temperatury albo za pomocą przycisków +/- albo za pomocą potencjometru obrotowego pod warunkiem wskazywania nastawianej temperatury.

    Czy taki układ jest w ogóle możliwy do zrobienia w domowym zaciszu? Są gotowe konstrukcje które pewnie spełniły by WIĘKSZOŚĆ założeń ale cena takich urządzeń jest przytłaczająca i trochę mnie denerwuje fakt, że musiałbym rozebrać gotowe zmontowane urządzenie. Jeśli ktoś ma jakiś gotowy lub możliwy do zaadoptowania schemat to poproszę o wskazówki lub podpowiedzi.

    Z góry dziękuję.
  • REKLAMA
  • #2 6635722
    Dawid_20
    Poziom 17  
    Szukaj pod hasłem regulator + DS18B20, do zrobienia w domowym zaciszu;) Zakres większy niż potrzepujesz, mało skomplikowana przy tym praca, koszt nie większy 30zł:)
  • REKLAMA
  • #3 6646237
    R_O_Y
    Poziom 15  
    Dawid_20 napisał:
    Szukaj pod hasłem regulator + DS18B20, do zrobienia w domowym zaciszu;) Zakres większy niż potrzepujesz, mało skomplikowana przy tym praca, koszt nie większy 30zł:)


    Hehe no nie jest to dla mnie a takie proste, mógłbym prosić o jakieś konkrety.
  • REKLAMA
  • #4 6650961
    R_O_Y
    Poziom 15  
    Znalazłem bardzo ciekawy układ z zaprogramowanym wyświetlaczem (wyświetla nawet logo samochodu) tylko jest to zbyt drogi układ jak dla mnie. Drogi i skomplikowany. Ja szukam prostego regulatora temperatury z wyświetlaczem LED na którym można wyświetlać bieżącą temperaturę powietrza w samochodzie oraz żądaną. Regulator musi mieć jedno wyjście przekaźnikowe NO/NC. To wszystko. Szukałem wg klucza regulator +DS18B20 ale propozycje znalezione są mało konkretne. Nie jestem elektronikiem więc muszę mieć w miarę gotowy do zrobienia układ, no może mała adaptacja.
  • REKLAMA
  • #5 6654432
    Dawid_20
    Poziom 17  
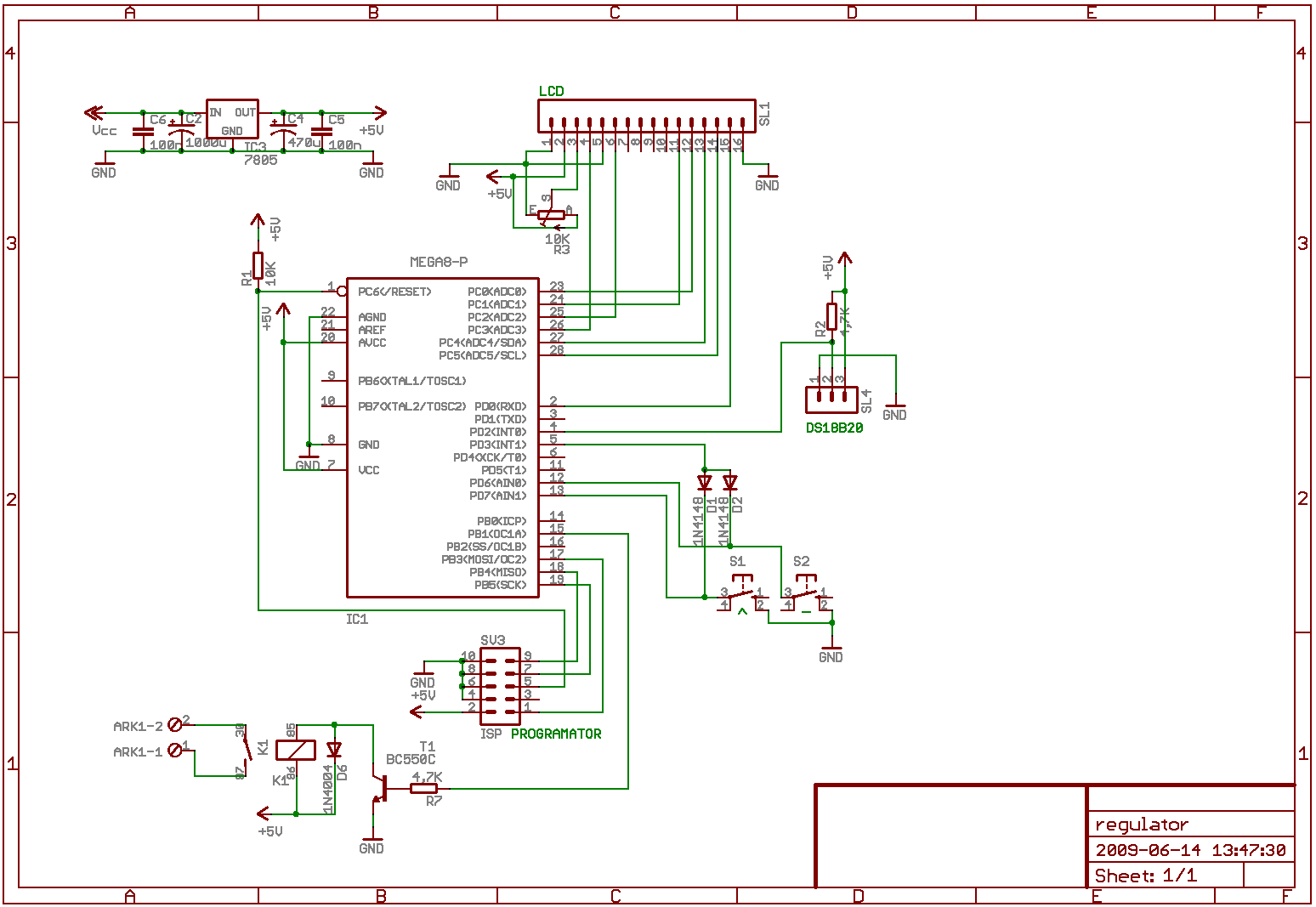
    Naskrobałem przykładowy układ, z tym że proponuje w nim wyświetlacz LCD, bo wygodniej na nim przedstawiać informacje, a poza tym nie lubię LED-owych, a cena jego schodzi już poniżej 10zł. Więc ogólnie koszt tego wszystkiego wyszedłby poniżej 30zł. LCD(ok10zł), procek(ok4zł), czujnik(4zł),przekaźnik(ok4zł) + drobnica. Piszesz, że nie bardzo czujesz się z elektroniką, więc może się okazać że to za bardzo Ci się nie przyda, bo po złożeniu tego czeka ciebie napisanie programu. Ale zachęcam do próbowania, bo to nie jest takie straszne jak się wydaje
    Szukam schematu regulatora temperatury -20/+50
  • #6 6655229
    R_O_Y
    Poziom 15  
    Przepraszam, że tak o gotowca mi chodzi ale faktycznie tak jest, że z elektronika to ja tak tylko amatorsko. Niby tam trochę w młodości grzebałem ale bez podstaw teoretycznych a już to całe programowanie to dla mnie czarna magia.

    Na widok układ spoko tylko naprawdę bym wolał LED z prostej przyczyny: Nie chodzi mi o to by układ był szpanerski, chodzi mi o to by był funkcjonalny, czytelny i stosunkowo niezawodny. Czytałem na forum taki post poświęcony typowo przeróbce AC na klimatronica i tam są extra projekty tyle, że nie dla mnie. Zbyt kosztowne i pracochłonne.

    Wyświetlacz LED w tym wypadku ma szereg zalet, trwałość, czytelność itd. Układ byłby dla mnie do wykonania ale z programowaniem już na bank sobie nie poradzę, nigdy tego nie robiłem i nie mam sprzętu.

    Natomiast co do "udziwniania" układu to faktycznie mógłby np mierzyć temperaturę w więcej niż jednym punkcie dawałby wtedy jaśniejszy obraz np. uśredniając pomiar temperatury w kabinie. Ewentualnie można by rozszerzyć możliwości termometru o pomiar temperatury na zewnątrz z odczytem "po naciśnięciu przycisku".

    A teraz na poważnie: Czy istnieje możliwość wykonania takiego układu na zamówienie lub chociaż napisanie kodu?
REKLAMA