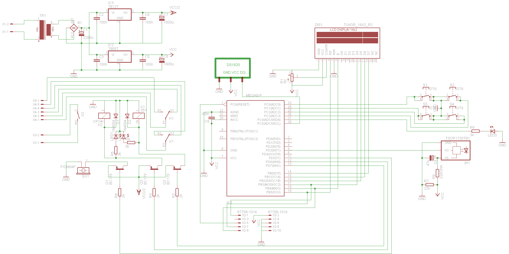
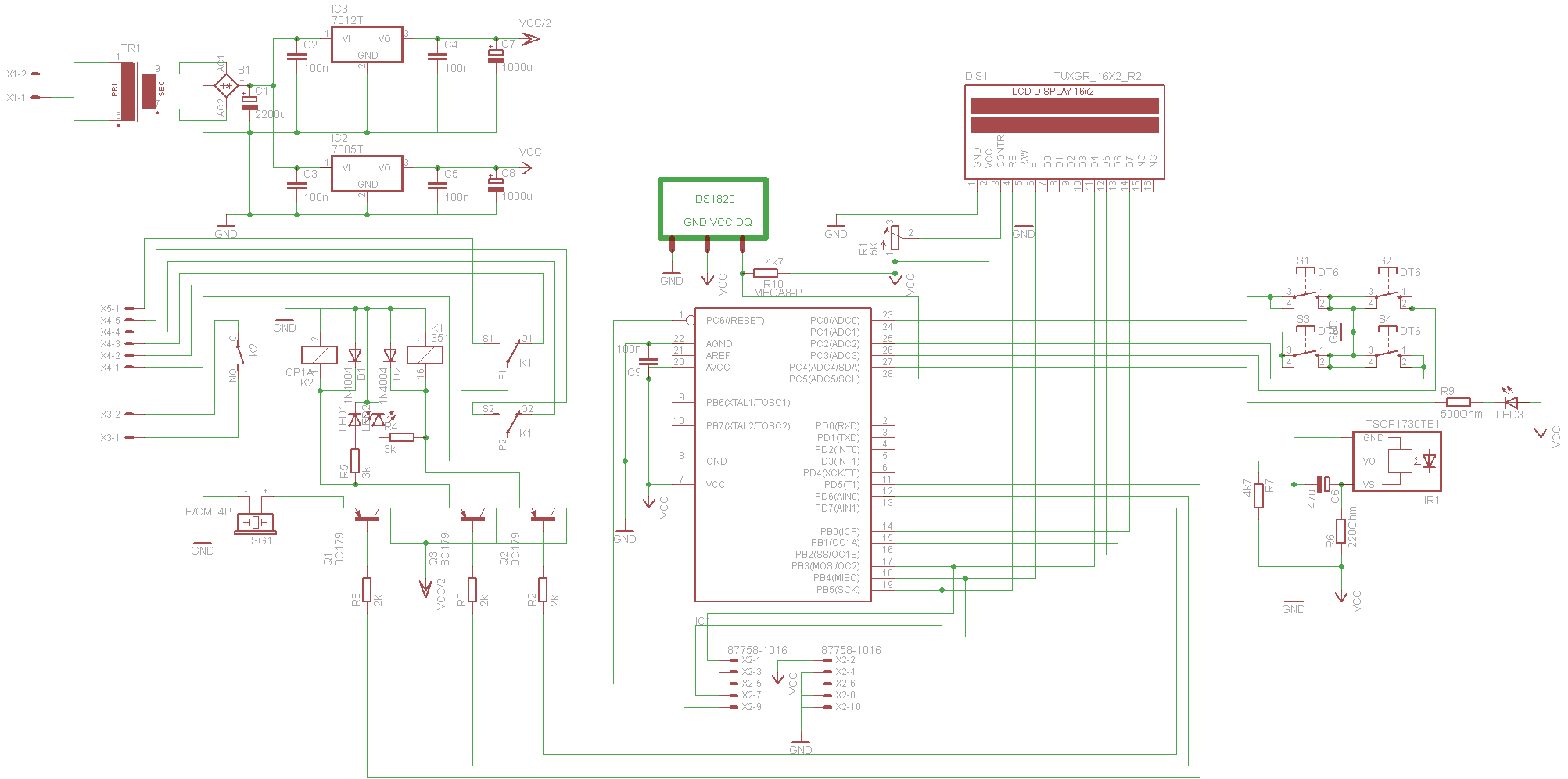
tak jak powiedział kolega powyżej:
1. koniecznie DQ od DS1820 musi być podciągnięta przez rezystorek 4,7K do VCC
2. po choinkę rezystor R7 ???? do wywalenia
3. Podencjometry do kontrastu przy LCD u ciebie R1 dawałbym o wartościach min 10K do 20K a nie żadne 5K
4. Linia VO odbiornika TSOP także podciągnięta powinna być do VCC za pomocą rezystorka 4,7K
5. Dioda LED3 - MUSI być włączona odwrotnie !!! katoda do GND

albo może być tak jak teraz ale wtedy daj anodę do VCC zamiast do GND jak jest teraz!
6. Rezystor R9 do diody LED 3K ???? to ona nie będzie prawie w ogóle świecić

daj jeśli już tak na oko

to ze 470R
7. Kondensator C8 daj tak max ze 100uF
to tyle tak na gorąco
Dodano po 53 [sekundy]: aha przekaźniki lepiej byłoby dać chyba w obwód emiterów tych tranzystorów PNP