Witam,
Czy ma ktoś z forumowiczów schemat i PCB do modułu filtra do subwoofera aktywnego coś w rodzaju http://www.cartonaudio.mael.pl/modul_sub4.html
bądź coś podobnego?
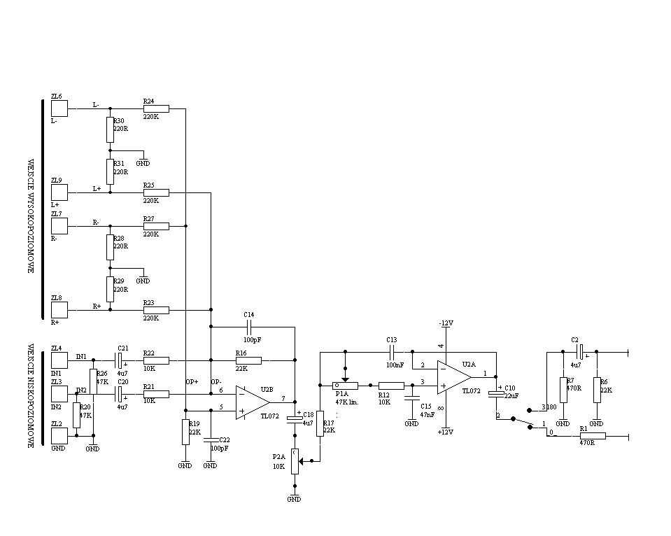
Wiem że w necie krąży wiele schematów do filtrów do suba ale jakoś żaden mnie nie przekonał.Chodzi mi o to by miał płynną regulację poziomu sygnału, wbudowany filtr subsoniczny, regulację fazy sygnału i co najważniejsze żeby miał wejścia niskiego (liniowe) i wysokiego poziomu. Dodam jeszcze że filtr ma być do Holtona 400.
Czy ma ktoś z forumowiczów schemat i PCB do modułu filtra do subwoofera aktywnego coś w rodzaju http://www.cartonaudio.mael.pl/modul_sub4.html
bądź coś podobnego?
Wiem że w necie krąży wiele schematów do filtrów do suba ale jakoś żaden mnie nie przekonał.Chodzi mi o to by miał płynną regulację poziomu sygnału, wbudowany filtr subsoniczny, regulację fazy sygnału i co najważniejsze żeby miał wejścia niskiego (liniowe) i wysokiego poziomu. Dodam jeszcze że filtr ma być do Holtona 400.
