Pełnowymiarowa fotka
Jak w temacie - wiem ze mamy dopiero LATO ale wykonanie takiego projektu zawsze troszeczkę trwa a przed świętami niema czasu na takie lutowanko.
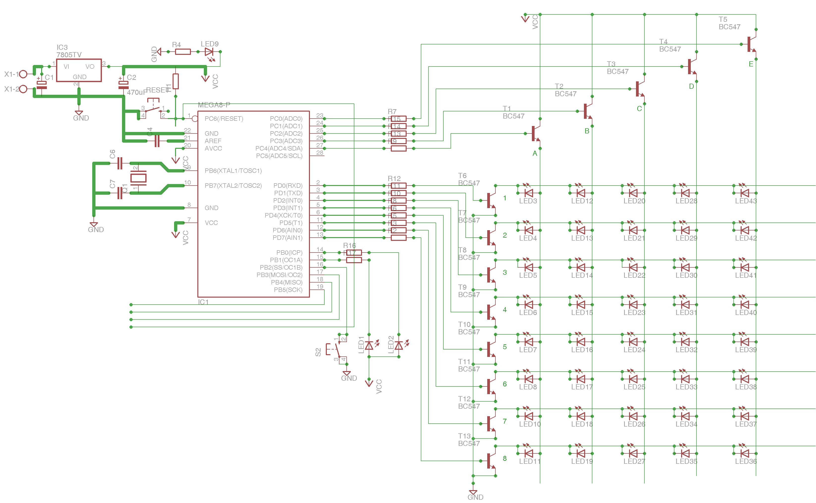
Po pierwsze poprosze o sprawdzenie i ewentualne poprawki w schemacie takiej gwiazdy
Pełnowymiarowy czytelny schemat
Sam projekt ma 8 kanałów (oznaczone 1do8) dookoła robiąc okręgi i 5 kanałów (oznaczone A do E) jako 5 ramion gwiazdy - Czyli powstała matryca 40 kanałowa
W dalszej czesci poprosze o pomysły na napisanie programu sterujacego
przycisk jest do zmiany - automatycznej zmiany kolejnych kanałów i do ręcznej zmiany kanałów - jedna i druga funkcja jest sygnalizowana diodami na portach
Moje pomysły to:
- rozchodzenie sie po kolei od środka wł led do końca ramion i wygaszanie
- podobna funkcja j/w ale z wygaszonym rzędem diod
- i wiele innych
Wszystkie programy bede zamieszczał w tym poście i prosze o to samo tak żeby inni z tego korzystali - będę załączał filmiki z poszczególnych programów i pomysłów
Serdecznie pozdrawiam
A sprawa schematu jeszcze to rezystory na zasilaniu - zastanawiałem się nad daniem nie na 5 lub 8 kanałów w tranzystory ale dla każdej diody LED osobno. Wyeliminuje w taki sposób różne odcienie świecenia diod na poszczególnych kanałach
to na tyle
Proszę o krytykę
