logo elektroda
logo elektroda
X
logo elektroda
REKLAMA
REKLAMA
Adblock/uBlockOrigin/AdGuard mogą powodować znikanie niektórych postów z powodu nowej reguły.

Wzmacniacz audio z zasilaniem słonecznym

Defenestrator 18 Cze 2009 14:24 4637 10
REKLAMA
  • Wzmacniacz audio z zasilaniem słonecznym

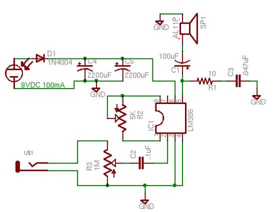
    Latem, podczas grillowania albo na plaży z pewnością przyda się dobra muzyka. By cokolwiek odtwarzać, potrzeba jakiegoś źródła zasilania, o które dość trudno nad brzegiem morza. Tym, czego tam akurat nie brakuje jest energia słoneczna, więc nasuwa się oczywisty wniosek, by do zasilania wzmacniacza czy nawet odtwarzacza mp3 wykorzystać promieniowanie naszej najbliższej gwiazdy. Urządzenie składa się z kilku ogniw słonecznych i wzmacniacza wykonanego w oparciu o układ LM386. Co ciekawe, konstrukcja nie wykorzystuje żadnych baterii, nawet akumulatorów. Zamiast tego zastosowano kondensatory elektrolityczne, co jest bardzo praktycznym rozwiązaniem, umożliwiającym odtwarzanie "konkretnych" basów.

    Źródło
    Artykuł

    Wzmacniacz audio z zasilaniem słonecznym Wzmacniacz audio z zasilaniem słonecznym

    Fajne? Ranking DIY
    O autorze
    Defenestrator
    Poziom 14  
    Offline 
    Defenestrator napisał 148 postów o ocenie 99. Jest z nami od 2007 roku.
  • REKLAMA
  • #2 6672104
    Konto nie istnieje
    Konto nie istnieje  
  • REKLAMA
  • #3 6673112
    slu_1982
    Poziom 26  
    Also even if I charged a 9VDC battery it would only last about 15-20 minutes inside anyway.


    Hm mi się wydaje że to jest zrobione tylko po to żeby potwierdzić po prostu że można.
  • #4 6673203
    Szpanbix
    Poziom 15  
    RmikiOCK, mi się wydaję że te kondensatory (4400uF) są do filtracji, by nie było huków w głośniku przy nagłym zasłonięciu ogniw słonecznych....
  • REKLAMA
  • #5 6673609
    inkognito09
    Poziom 29  
    Mało uniwersalne i sprawdza się tylko przy względnie stałym nasłonecznieniu. Wzmacniacz zasilany z pojedynczego napięcia, ma to do siebie że różnice napięcia między wyjściem i masą ucina kondensator, jeżeli owo napięcie zasilania się waha - wtedy i kondensator wyjściowy musi mieć momencik na "przeładowanie się" do nowego poziomu. Efekt? Przy zmianach nasłonecznienia głośniczek może wykonywać membraną dziwne ruchy. Poziom tego "diy" jest na poziomie podłączenia diodki led do rozładowanej bateryjki. Gdyby to miało mieć jakieś konkretniejsze zastosowanie, miałoby to jakąś sprawną przetworniczkę utrzymującą względnie równe napięcie no i miało większą moc. Wzmacniacz rzędu ułamka wata do 1W ciągną tyle prądu że 2 baterie 4,5V pociągną je wiele wiele godzin. I będą mniejsze i praktyczniejsze niż te fotoogniwa. To by miało sens w takim stanie, chyba tylko wtedy gdy ktoś wybierał się na grubo ponad miesiąc na Saharę, a nie nad morze do cywilizowanego kraju.
  • #6 6673755
    mariusz.grot_1993
    Poziom 13  
    inkognito09, przyznaje racje. Autor pisze że``co ciekawe, konstrukcja nie wykorzystuje żadnych baterii, nawet akumulatorów.`` i tu jest właśnie błąd! Bo gdyby ogniwa słoneczne podtrzymywały w jakimś tam stopniu akumulator(y) to wtedy miało by to jakiś sens, a tak to lipa. Pozdrawiam
  • #7 6675320
    cranky
    Poziom 27  
    Projekt ma na celu oszczędzanie energii? Na lm386? Bez przetworniczki? Równie pomysłowe jak podpięcie empetrójki pod 2 pręty - miedziany i żelazny zanurzone w morskiej wodzie. Żenada.
  • REKLAMA
  • #8 6677715
    MAS3Ł
    Poziom 14  
    Jaką to ma moc? Jak by to zasilało chciaż 10watowy głośnik,to już spoko.
  • #9 6677820
    Konto nie istnieje
    Konto nie istnieje  
  • #10 6677906
    Dj kici
    Poziom 12  
    Jest gorzej niż myślałem. Nawet ludzie z Wikipedii powariowali!! Cóż, ostatni raz z niej korzystam..
  • #11 6682645
    chaka
    VIP Zasłużony dla elektroda
    Wystarczy dać dwie końcówki w mostek, i już głośnik nie będzie pływał przy zmianach nasłonecznienia.
REKLAMA