Witam,
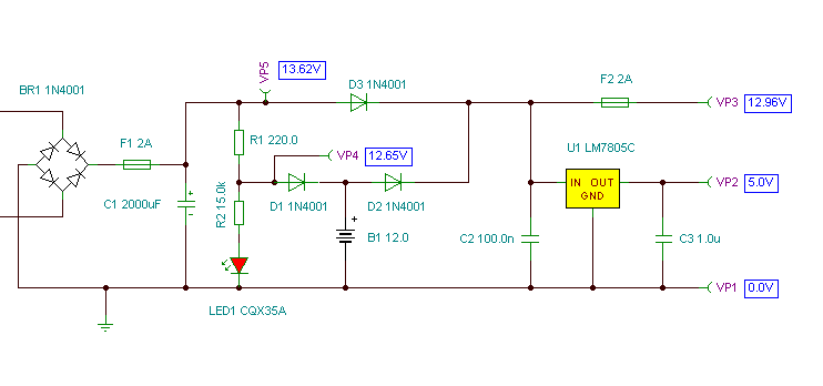
W moim układzie z atmegą 128 zamierzam użyć zasilacza buforowego takiego jak tu:
Moje pytanie brzmi jak za pomocą atmegi 128 można sprawdzać czy układ jest zasilany z zasilacza czy z baterii ?? Czy można zrobić to na komparatorze analogowym a jeśli tak to gdzie podłączyć wejścia komparatora. Dzięki za pomoc.
Pozdrawiam
W moim układzie z atmegą 128 zamierzam użyć zasilacza buforowego takiego jak tu:
Moje pytanie brzmi jak za pomocą atmegi 128 można sprawdzać czy układ jest zasilany z zasilacza czy z baterii ?? Czy można zrobić to na komparatorze analogowym a jeśli tak to gdzie podłączyć wejścia komparatora. Dzięki za pomoc.
Pozdrawiam
