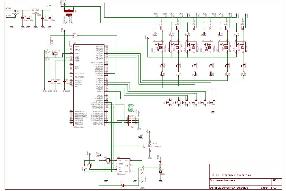
Witam serdecznie.
Proszę o sprawdzenie poprawności schematu sterownika, które chce zbudować.
W szczególności:
1. Czy RTC jest poprawnie podłączony do Atmega
2. Czy połączenie MOC i BT138 jest poprawne
3. Inne zauważone nieprawidłowości.
Na schemacie brakuje wyświetlacza(to wiem jak podłączyć) i przycisków(nie mogłem znaleźć biblioteki)
Nie mogę też znaleźć biblioteki ze złączem KANDA do ISP.
Informuję że jest to mój pierwszy schemat w eagle i pierwszy układ z mikroprocesorem. Wszelka krytyka mile widziana.
![[ATmega128] Proszę o sprawdzenie schematu - sterownik akwa. [ATmega128] Proszę o sprawdzenie schematu - sterownik akwa.](https://obrazki.elektroda.pl/15_1245680997_thumb.jpg)
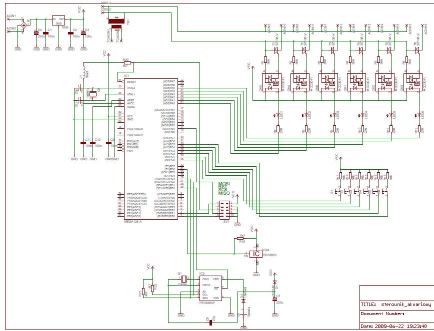
Proszę o sprawdzenie poprawności schematu sterownika, które chce zbudować.
W szczególności:
1. Czy RTC jest poprawnie podłączony do Atmega
2. Czy połączenie MOC i BT138 jest poprawne
3. Inne zauważone nieprawidłowości.
Na schemacie brakuje wyświetlacza(to wiem jak podłączyć) i przycisków(nie mogłem znaleźć biblioteki)
Nie mogę też znaleźć biblioteki ze złączem KANDA do ISP.
Informuję że jest to mój pierwszy schemat w eagle i pierwszy układ z mikroprocesorem. Wszelka krytyka mile widziana.
