logo elektroda
logo elektroda
X
logo elektroda
REKLAMA
REKLAMA
Adblock/uBlockOrigin/AdGuard mogą powodować znikanie niektórych postów z powodu nowej reguły.

Wyświetlacz S65 + Atmega168 [C]

aqq 24 Cze 2009 15:15 2235 6
REKLAMA
  • #1 6697244
    aqq
    Poziom 11  
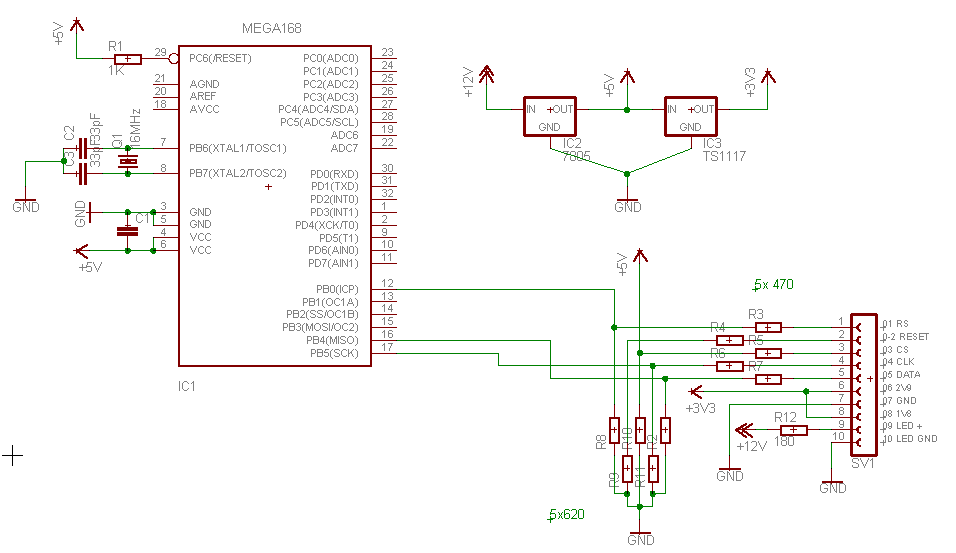
    Witam wszystkich! Piszę sobie obsługę wyświetlacza od S65 na podstawie tej stronki - [pyk]
    Skleciłem narazie coś takeigo jak w załączniku, ale niepokoi mnie to, że wyświetlacz po otrzymaniu tego nie daje żadnego znaku zycia (po podpięciu nie zapala się nawte podświetlenie). No i teraz mam do Szanownych Kolegów prośbę, aby przeanalizowali czy błod lezy po stronie oprogramowania, czy uwaliłem wyświetlacz (lutowałem transformatorówką prosto do wyświetlacza)

    Pozdrawiam!
  • REKLAMA
  • #2 6697461
    Tomcio7
    Poziom 17  
    Podświetlenie nie ma nic wspólnego z inicjacją i obsługą wyświetlacza.. Nepewno dobrze podpiąłeś zasilanie?

    Zauważyłem że wejście CS wyświetlacza jest cały czas na plusie!! A żeby np wysłać dane/komende musimy ustawić '0' na porcie:
    Ja to robie tak, każda porcja danych to włączenie i wyłączenie wyświetlacza.

    S65_ON; //cbi
    SEND_CMD;
    SendByte(Data >> 8 );
    SendByte(Data);
    S65_OFF; //sbi
    i działa
  • REKLAMA
  • #3 6697560
    aqq
    Poziom 11  
    przełączyłem na "0", ale dalej nic, martwy... sprawdziłem jeszcze raz przewody, no i kurcze dobrze wszystko podłączone :(
  • REKLAMA
  • REKLAMA
  • #5 6697870
    aqq
    Poziom 11  
    Tomcio7, użylem tych sekwencji inicjujących z tego dokumentu co podałeś, ale dalej nic. Wyświetlacz jakby był martwy.. :/

    //Załączam jeszcze plik tego zmodyfikowanego już troszkę programu
    edit: zauważyłem ze go zwiesza po wysłaniu pierwszego bajtu przez SPI, może to ktoś sprawdzić?
  • #6 6716139
    krzych41
    Poziom 15  
    Spróbuj inicjacji wg strony podanej przez Ciebie w pierwszym poście. Jest nieco inna niż w ostatnim Twoim załączniku. Ponadto jeśli będziesz rysował białą linię na białym tle, to na pewno nic nie zobaczysz. Przed rysowaniem zapisz cały wyświetlacz wybranym kolorem, w celu jego wyczyszczenia.
  • #7 6726014
    aqq
    Poziom 11  
    Doszedłem wkońcu do tego ;) W załączniku dodaję kod na którym mi to działa (kod nie jest mój, znalazłem go gdzieś w sieci, chyba nawet na elektrodzie). Dziękuję wszystkim za zainteresowanie. Można zamknąć.
REKLAMA