logo elektroda
logo elektroda
X
logo elektroda
Adblock/uBlockOrigin/AdGuard mogą powodować znikanie niektórych postów z powodu nowej reguły.

LCD SIEMENS 700P - przetwornica

Tomtech29 24 Cze 2009 22:09 6254 9
  • #1 6699260
    Tomtech29
    Poziom 10  
    Witam
    Mam pytanie do serwisantów zasilasz E67640 (przetwornica) które piny są od załączenia (BLON-GND) czy (GND-BRI) pozostałe piny to wyj. +5) -5) +12)-12) zasilacz nie pracuje szukam co padło!

    Dodano po 5 [minuty]:

    LCD SIEMENS 700P - przetwornica

    Dodano po 20 [minuty]:

    LCD SIEMENS 700P - przetwornica
  • #2 6700075
    WojtasJD
    Poziom 43  
    Skróty można rozszyfrować tak:
    BLON -> BackLight ON
    BRI -> Brightness
    reszte już wiesz

    Masz problem z zasilaczem czy może inverterem?
    Jak z pierwszym to zacznij od sprawdzenia napięcia na największym kondensatorze elektrolitycznym.
    Pokaż też fotke PCB od strony ścieżek.
  • #3 6708144
    Tomtech29
    Poziom 10  
    Siema""
    dzięki za ODP.
    przyznam się ze nie dłubałem w tego typu zasilaczach i amatorsko grzebię. Z nie wielką wiedzą ):|(schemat byłby mi bardzo pomocny) ale i tak nie wiem gdzie go poszukać ? gdy bym był w Polsce to inna sprawa a tu :cry: Zapytam wprost : Ten Transformator z dwoma uzwojeniami HIS-8A (ER2819-AD1700) w jaki sposób jest sterowany na wejściu napięcia-(DC) stałęgo. tak jak na fotce widać ma on dwa bezpośrednie za kondensatorem wej.327V od lewej (1- 2 3+ 4) na wyjściu > 0V. A no i ten tranzystor powinien podać ( minusa ) na 4 wej. transf. ?

    Dodano po 2 [minuty]:

    LCD SIEMENS 700P - przetwornica

    Dodano po 18 [minuty]:

    sprawdziłem bezpieczniki (fuse) Są Ok. a co do tego Tranzystora ?
  • #4 6708339
    WojtasJD
    Poziom 43  
    Transformator wchodzi w skład przetwornicy FlyBack - na oko to on ma cztery uzwojenia a nie dwa: pierwotne, pomocnicze, i dwa wtórne (dla +5V oraz +12V).
    W skrócie, tranzystor (nMOSfet Q201) działa jako klucz (sterowany z kontrolera PWM - tutaj NCP1203D60), gdy jest włączony w transformatorze jest gromadzona energia, po jego wyłączeniu energia jest oddawana na strone wtórną.

    Jak podłączysz zasilanie coś słychać z transformatora?
    Po stronie wtórnej na radiatorze są dwie podwójne diody (blisko transformatora) - sprawdzałeś?
    Przy pomiarach po stronie pierwotnej (to ewentualnie później) musisz koniecznie uważać - nie tylko chodzi o wysokie napięcia ale jak przypadkiem zewrzesz jakieś sąsiadujące ścieżki / punkty lutownicze - zwłaszcza wokół IC201 - to może być wybuch.
  • #5 6710177
    Tomtech29
    Poziom 10  
    Witam.
    po włączeniu zasilania transformator nie pracuje jest cisza, te dwie diody prostownicze o których wspomniałeś są sprawne i dioda znera w położeniu równoległym również. Ten kluczowy tranzystor 7N60B (nMosfet Q201) jest wysterowany tym układem (smd)203D6PKGL 8pin. Nie rozumiem jak dany układ jest wzbudzany skoro nie widzę odłącznika (przerwy w dostawie energi )poza wyłączeniem wtyczki z gniazda ) >mostek a zanim kondensator,tranzystor jest non-stop pod napięciem ) ! napisałeś Po stronie wtórnej na radiatorze są dwie podwójne diody (blisko transformatora) (i teraz palne!:arrow: w obudowie tranzystora :D
    Dalej główkuje w którym kierunku to zasilanie ma uciec poza ten transformator ja i go niema poprawnego przed nim) ∞ ale zakręciłem )))

    Jest tak z lewej od strony pierwotne pomocniczej ,PWM ma podać plusa bo minus już jest, a z drugiej odwrotnie (tranzystor Q201) ma podać minus o ile jest wysterowany wcześniej z tego( PWM)Tak?
  • #6 6710225
    Pol-UK
    Poziom 29  
    Transoptor sprawdzałeś ?? Pozdrawiam
  • #7 6710330
    Tomtech29
    Poziom 10  
    A sorry dwie diody LT 5224H i LT5219 !!!
    TA LT 5219 MA ZWARE od ledej do środka , czego szukać co spowodowało uwalenie ?

    Dodano po 4 [godziny] 12 [minuty]:

    jaką mogę diodę wlutować na zamiana dorwałem C82M (006), nie mam katalogu co i jak więc proszę o pomoc!

    Dodano po 15 [minuty]:

    MBR10100CT jaki byłby zamiennik?


    Proszę uzupełnić tytuł postu- zgodnie z regulaminem pkt.11 [dzimi]
  • Pomocny post
    #8 6711811
    WojtasJD
    Poziom 43  
    MBR10100CT / MBR20100CT i inne min. 2x5A / 100V Schottky w TO220
  • #9 9600434
    mateusz599
    Poziom 13  
    Witam.
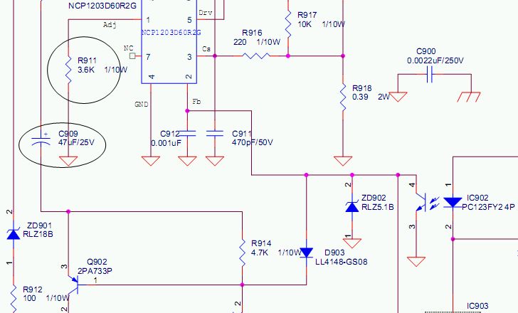
    Przepraszam z góry, że odświeżam ten temat, ale na dołączonym zdjęciu przez kolege którego cytuje niżej, mam problem z dioda Z204 która dochodzi do drugiej nogi scalaka 203D6. Wie ktoś może co to jest właśnie za dioda? Niestety nigdzie nie mogę jej znaleźć, a wymiana tej diody jest konieczna.
    Tomtech29 napisał:
    Siema""
    dzięki za ODP.
    przyznam się ze nie dłubałem w tego typu zasilaczach i amatorsko grzebię. Z nie wielką wiedzą ):|(schemat byłby mi bardzo pomocny) ale i tak nie wiem gdzie go poszukać ? gdy bym był w Polsce to inna sprawa a tu :cry: Zapytam wprost : Ten Transformator z dwoma uzwojeniami HIS-8A (ER2819-AD1700) w jaki sposób jest sterowany na wejściu napięcia-(DC) stałęgo. tak jak na fotce widać ma on dwa bezpośrednie za kondensatorem wej.327V od lewej (1- 2 3+ 4) na wyjściu > 0V. A no i ten tranzystor powinien podać ( minusa ) na 4 wej. transf. ?

    Dodano po 2 [minuty]:

    LCD SIEMENS 700P - przetwornica

    Dodano po 18 [minuty]:

    sprawdziłem bezpieczniki (fuse) Są Ok. a co do tego Tranzystora ?
  • #10 9601642
    lisek
    Serwisant RTV
    Tak ciężko za pomoca opcji Szukaj znależć aplikację scalaka 203D6
    Link
    zassaj _power.pdf

    LCD SIEMENS 700P - przetwornica
REKLAMA