Witam
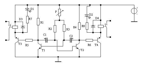
Potrzebuje schemat układu/sterownika do włączania 2 przekaźników 24V/50A. Układ zasilany będzie z 24V (akumulator) i musi mieć możliwość regulacji szybkości przełączania. To znaczy jeżeli jeden będzie włączony to drugi musi być wyłączony i tak w kolko.
Jak zmienić ten układ żeby zasilić go z 24V i w miejsce diod wstawić przekaźniki zasilane np z 12 lub 24V. Oraz ta nieszczęsna regulacja częstotliwości
http://img294.imageshack.us/img294/9086/migaczprzejazdowynaprze.jpg
Z góry dziękuję za pomoc i słowa krytyki Smile
Potrzebuje schemat układu/sterownika do włączania 2 przekaźników 24V/50A. Układ zasilany będzie z 24V (akumulator) i musi mieć możliwość regulacji szybkości przełączania. To znaczy jeżeli jeden będzie włączony to drugi musi być wyłączony i tak w kolko.
Jak zmienić ten układ żeby zasilić go z 24V i w miejsce diod wstawić przekaźniki zasilane np z 12 lub 24V. Oraz ta nieszczęsna regulacja częstotliwości
http://img294.imageshack.us/img294/9086/migaczprzejazdowynaprze.jpg
Z góry dziękuję za pomoc i słowa krytyki Smile
