logo elektroda
logo elektroda
X
logo elektroda
REKLAMA
REKLAMA
Adblock/uBlockOrigin/AdGuard mogą powodować znikanie niektórych postów z powodu nowej reguły.

Brak połączenia między Simensem c35 a AtMega16 [Bascom-AVR]

Kminek 28 Cze 2009 18:15 2869 5
REKLAMA
  • #1 6714721
    Kminek
    Poziom 15  
    Witam!

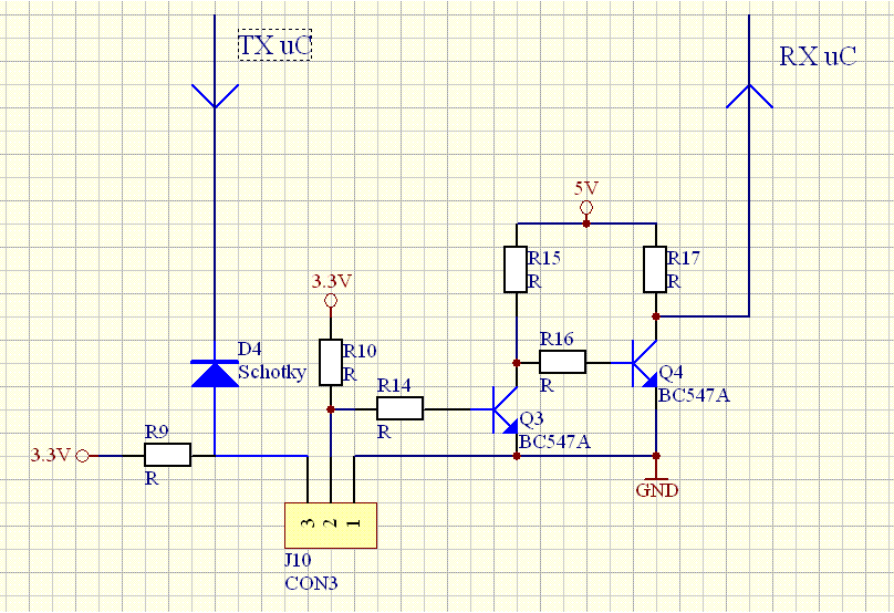
    Podłączyłem telefon komórkowy marki Siemens C35 do AtMega16 za pomocą układu konwertera napięć zamieszczonym poniżej:

    Brak połączenia między Simensem c35 a AtMega16 [Bascom-AVR]

    Jestem w połowie drogi ponieważ uP komunikuje się z telefonem (mogę zadzwonić oraz wysłać smsa), jednak nie mogę uzyskać podłączenia w drugą stronę. Na przykład prosty program odczytu stanu zasięgu anteny zwraca mi tylko na wyświetlaczu cyferkę zero.

    Telefon mam podłączony za pomocą trzech przewodów przylutowanych bezposrednio do pinów w taki oto sposób:
    Pin 1 - masa
    Pin 5 - RX
    Pin 6 - TX

    Od strony uP przewody trafiają bezpośrednio na piny odpowiadające sprzętowemu układowi UART (Atmega16, Pind.0 i Pind.1).

    Poniżej zamieszczam kod za pomocą, którego chciałem uzyskać jakąkolwiek informacje, że komunikacja z telefonu do uP działa:

    
    
    Dim Kod As Byte
    Dim Dane As String * 100
    Dim Bufor As Byte
    
    $baud = 19200
    Config Serialin = Buffered , Size = 255
    Config Serialout = Buffered , Size = 255
    Config Com1 = Dummy , Synchrone = 0 , Parity = None , Stopbits = 1 , Databits = 8 , Clockpol = 0
    
    
    Do
     Print "AT+CSQ" ; Chr(13)
    
     Kod = Inkey()
     Dane = Dane + Chr(kod)
     Bufor = Ischarwaiting()
     Lcd Kod
     Wait 1
    Loop Until Bufor = 0 Or Kod = "13"
    
    End                                                         'end program
    


    Pozdrawiam!
  • REKLAMA
  • REKLAMA
  • #3 6728138
    wicy
    Poziom 22  
    A ja podłączyłem bezpośrednio TX telefonu z RX uP a RX telefonu przez dzielnik napięcia na dwóch rezystorach do TX uP i wszystko hula w obie strony.
    C35 zasilany jest z układu - VCC i GND podpięte pod wejścia baterii (baterii oczywiście nie ma).
  • REKLAMA
  • #4 8008367
    odkuszacz
    Poziom 10  
    Podłączyłem telefon z µP jak zaproponował wicy.
    Tylko nie wiem gdzie podłączyć GND telefonu? Do GND µP?
    Jak podłączyłem GND telefonu do GND µP, to ekran telefonu czarny się zrobił (telefon przetrwał i działa), ale nie wiem co dalej :|

    Czy moglibyście pomóc w tej kwestii?
  • REKLAMA
  • #6 8016340
    odkuszacz
    Poziom 10  
    Zestawiłem połączenie tak jak xury zaproponował i niestety nie pomogło :cry:
    Ekran robi się czarny kiedy podłączam Tx tel do Rx µP.

    Zmierzyłem napięcie między Rx µP a GND - wyszło 5V, miedzy Tx telefonu a GND (wspólne GND dla µP i tel.) - wynik 2.6V

    Czy między Rx µP a Tx telefonu nie powinno być jakiegoś elementu:?:

    Dodam, że sprawa dotyczy dokładnie tel. Siemens S35i, ale w tym zakresie nie powinno być różnicy w odniesieniu do C35.

    Jak mielibyście jakiś pomysł to proszę o pomoc.
REKLAMA