logo elektroda
logo elektroda
X
logo elektroda
REKLAMA
REKLAMA
Adblock/uBlockOrigin/AdGuard mogą powodować znikanie niektórych postów z powodu nowej reguły.

[Atmega162] GND = 3,95V, wtf?

rzepcio1987 05 Lip 2009 20:24 749 4
REKLAMA
  • #1 6742610
    rzepcio1987
    Poziom 11  
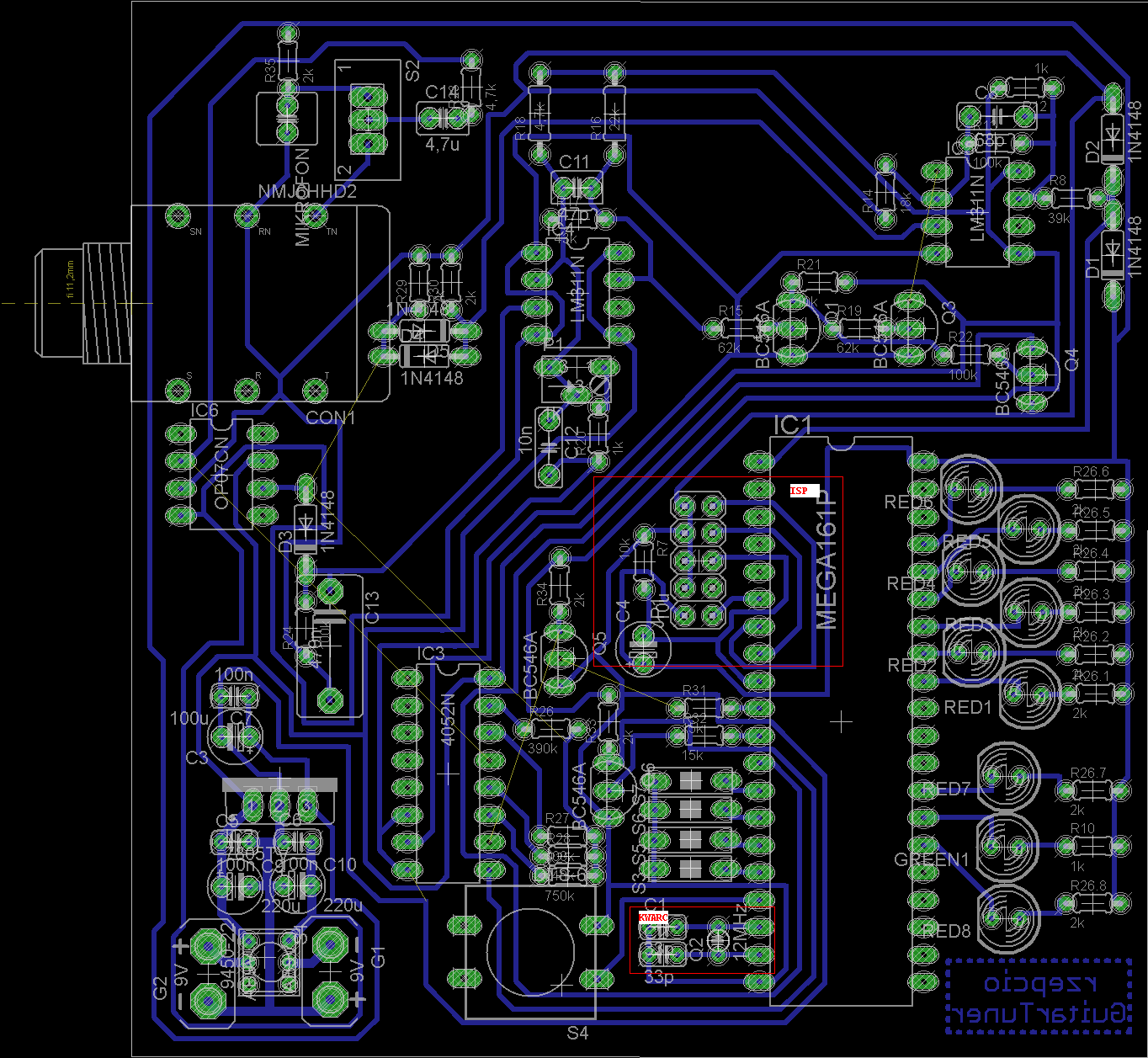
    Na całej linii GND napięcie = 0V, ale przy procesorze zmienia się na 3,95V od strony kwarcu... Zamieszczam schemat, może źle coś zaprojektowałem? :cry:

    [Atmega162] GND = 3,95V, wtf?
  • REKLAMA
  • #2 6742703
    Brutus_gsm
    Poziom 25  
    No ale tak chyba ma być, co? Nie rozumiem problemu. Coś nie dział, czy jak? Powiedz dokładnie jak i gdzie mierzysz to napięcie.
  • REKLAMA
  • #3 6742723
    rzepcio1987
    Poziom 11  
    No wydaje mi się, że nie powinno tak być? Przez całą linię mam 0V, a przy procesorze jest 3,95V? Automatycznie między nóżkami GND, a VCC procesora jest 1,09V, czy tak ma być?
  • REKLAMA
  • #4 6742741
    Brutus_gsm
    Poziom 25  
    Nie tak nie powinno być. Więc masz gdzieś błąd na płytce. Albo źle wytrawioną i gdzieś jest zworka, której nie powinno być ;)
  • #5 6742754
    rzepcio1987
    Poziom 11  
    Dobra, wiedziałem, że to nie jest normalne, żeby jedna linia miała inne napięcie w różnych miejscach :P Mam przerwe :P Zamykam, dzięki za odpowiedzi:)
REKLAMA