logo elektroda
logo elektroda
X
logo elektroda
REKLAMA
REKLAMA
Adblock/uBlockOrigin/AdGuard mogą powodować znikanie niektórych postów z powodu nowej reguły.

Odczytanie danych o synchronizacji ramki z s-video przez avr

pawelvod 05 Lip 2009 21:36 2397 14
REKLAMA
  • #1 6742922
    pawelvod
    Poziom 18  
    Mam pytanie. Wymyśliłem sobie układ który musi synchronizować się z ramką obrazu PAL wysyłanego przez s-video. Czy da radę przy pomocy komparatora analogowego na którego wejściu AIN1 dam 0,3V sczytać synchronizację pionową i poziomą? Którego sygnału powinienem użyć chromancji czy luminancji?
  • REKLAMA
  • #2 6747852
    arturt134
    Poziom 27  
    Ja do tego celu używałem układu bodajże Maxima. Wyszukiwał on impulsy synchronizacji i sygnalizował to na swoim wyjściu. Nie pamiętam numeru, ale jak poszukasz na stronie Maxima, to pewnie znajdziesz.
  • REKLAMA
  • #3 6749074
    pawelvod
    Poziom 18  
    LMH1980 z National Semiconductor. Chodzi mi jednak o to czy mikrokontroler sobie z tym poradzi. Dzisiaj albo jutro sprawdzę i napiszę jak mi wyszło.
  • REKLAMA
  • #4 6754286
    Nawigator
    Poziom 33  
    A co z clampingiem DC na wejściu komparatora w AVR?
    Jest jakiś pomysł?

    N.
  • REKLAMA
  • #6 6767138
    pawelvod
    Poziom 18  
    Nawigator napisał:
    A co z clampingiem DC na wejściu komparatora w AVR?
    Jest jakiś pomysł?

    N.


    Wydaje mi się, że jeśli napięcie do porównania komparatorowi dam 0,2V to nie będzie to miało znaczenia...
  • #7 6767268
    Nawigator
    Poziom 33  
    Pod warunkiem że podstawa impulsów synchro będzie trwale na poziomie 0V a to w przypadku sygnału video z gniazda s-video po przejściu przez kondensator nie będzie spełnione.

    N.
  • #8 6767567
    Konto nie istnieje
    Poziom 1  
  • #9 6770101
    Nawigator
    Poziom 33  
    Histereza wejścia to ok. 0,4V więc nie taka mała, poza tym zależna od napięcia zasilania i temperatury, a gwarantowane katalogowe poziomy rozpoznawania napięć jako L/H są jeszcze większe.

    N.
  • #10 6770682
    Konto nie istnieje
    Poziom 1  
  • #11 6772387
    pawelvod
    Poziom 18  
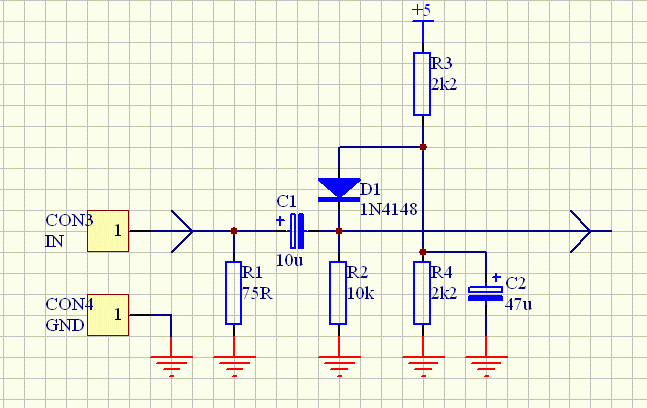
    a jak policzyć wartość tych rezystorów. Generalnie żeby uzysksć logiczne 0/1 można by dać wzmacniacz chyba. Tyle że chodzi mi o jak najprostrze hardwarowo rozwiązanie i użycie komparatora jest jak najbardziej ok. Tyle że on też ma histerezę jakąś i jak pisałem mój post martwiłem się głównie o to, nie myśląc jeszcze o zmiennym poziomie 0.
  • #12 6774224
    Konto nie istnieje
    Poziom 1  
  • #13 6777449
    pawelvod
    Poziom 18  
    żeby napięcie synchronizacji wynosiło powiedzmy 1V, a sygnał danych zaczynał się od 1,3V.
  • #14 6781477
    Nawigator
    Poziom 33  
    Jakich danych w sygnale video, chodzi Ci o teletext?

    N.
  • #15 6781933
    Konto nie istnieje
    Poziom 1  
REKLAMA