Cytat: +12V na wejściu Atmegi to chyba nie jest dobry pomysł.
No tak. Ale żeby od razu stabilizatory?

Jeśli chcesz mieć "coś" pomiędzy pinem µC, a wejściem możesz zrobić tak:
Proste i skuteczne. Jeśli program będziesz pisał sam, to wystarczy zmienić reakcję wejść na stan niski zamiast wysoki.
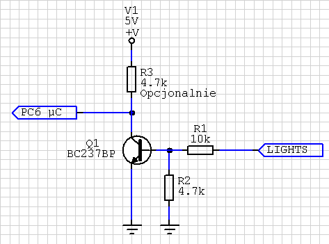
Osobiście stosuję takie rozwiązanie:
i się sprawdza (mam na sumieniu parę układów samochodowych).
Jeżeli już koniecznie chcesz użyć stabilizatorów, to zastosuj chociaż 78
L05. Są w obudowie TO92 więc zajmą dużo mniej miejsca na PCB... Koniecznie dodaj też kondensatory 100nF pomiędzy wejście i wyjście a masę, bo "goły" stabilizator lubi się wzbudzić. Później będziesz marudził "czemu nie/źle działa??????"
Ten mostek na zasilaniu dobrze radzę Ci zastąpić pojedynczą diodą (np. 1N4001) w kierunku przewodzenia od +12V do IC1, jak słusznie radził kolega
gothye. Oddzielanie diodą (tą w mostku) masy układu od masy samochodu to zdecydowanie zły pomysł.
Ciągle nie podoba mi się cały obwód z IC3...
Układ resetu już wyjaśniony...
Aha! IC3 ma niepodłączone zasilanie.
No i ten rezystor w obwodzie podświetlenia - zrób chociaż miejsce na PCB, bo niektóre wyświetlacze potrafią bez niego pociągnąć nawet 0,5 ÷ 0,6A... IC1 będzie gorąco...
EDIT: Teraz doczytałem i ciekaw jestem Twojego rozwiązania regulacji podświetlenia przez potencjometr cyfrowy. Nie mówię, że się nie da, ale na pewno nie bezpośrednio... Zdecydowanie prościej (i przy okazji taniej) było by podpiąć się pod PWM. Wystarczy jeden tranzystor.
Powodzenia
Andy